Programmablaufplan für die maschinelle Berechnung der vom Arbeitslohn einzubehaltenden Lohnsteuer und Programmablaufplan für die Erstellung von Lohnsteuertabellen jeweils für 2026 sowie Programmablaufplan für die Begrenzung der von Versorgungsbezügen einzubehaltenden Lohnsteuer und des Solidaritätszuschlags nach den Abkommen zur Vermeidung der Doppelbesteuerung ab 2026
1Im Einvernehmen mit den obersten Finanzbehörden der Länder werden hiermit
ein Programmablaufplan für die maschinelle Berechnung der vom Arbeitslohn einzubehaltenden Lohnsteuer, des Solidaritätszuschlags und der Maßstabsteuer für die Kirchenlohnsteuer für 2026 - Anlage 1 -,
ein Programmablaufplan für die Erstellung von Lohnsteuertabellen für 2026 zur manuellen Berechnung der Lohnsteuer (einschließlich der Berechnung des Solidaritätszuschlags und der Bemessungsgrundlage für die Kirchenlohnsteuer) - Anlage 2 - und
ein Programmablaufplan für die Begrenzung der von Versorgungsbezügen einzubehaltenden Lohnsteuer und des Solidaritätszuschlags nach den Abkommen zur Vermeidung der Doppelbesteuerung ab 2026 - Anlage 3 -
bekannt gemacht (§ 39b Absatz 6 und § 51 Absatz 4 Nummer 1a EStG).
2Die Programmablaufpläne berücksichtigen u. a.
die Änderungen bei der Berechnung der Vorsorgepauschale durch das Jahressteuergesetz 2020, das Jahressteuergesetz 2022 und das Kreditzweitmarktförderungsgesetz,
die Anpassungen des Einkommensteuertarifs (einschließlich Anhebung des Grundfreibetrags), der Zahlenwerte in § 39b Absatz 2 Satz 7 EStG, des Kinderfreibetrags und der Freigrenze beim Solidaritätszuschlag durch das Steuerfortentwicklungsgesetz sowie
die Beitragsbemessungsgrenzen der Sozialversicherung für 2026 und einen durchschnittlichen Zusatzbeitrag in der gesetzlichen Krankenversicherung von 2,9 %.
3Im Übrigen wird auf die Erläuterungen unter „1. Gesetzliche Grundlagen/Allgemeines“ hingewiesen.
Anlage 1 Stand: (endgültig)
Programmablaufplan für die maschinelle Berechnung der vom Arbeitslohn einzubehaltenden Lohnsteuer, des Solidaritätszuschlags und der Maßstabsteuer für die Kirchenlohnsteuer für 2026
Das Programm bietet die Möglichkeit, die Werte von Lohnsteuer, Solidaritätszuschlag und Bemessungsgrundlage für die Kirchenlohnsteuer in Euro maschinell zu berechnen. Das Programm kann als Unterprogramm in ein Lohnabrechnungsverfahren eingefügt werden, wenn die unter 3.1 beschriebenen Eingangsparameter zur Verfügung gestellt werden. Es ist auch für den Lohnsteuer-Jahresausgleich durch den Arbeitgeber nach § 42b EStG einsetzbar.
Inhalt
Tabelle in neuem Fenster öffnen
1. Gesetzliche
Grundlagen/Allgemeines | |
2.
Erläuterungen | |
2.1
Allgemeines | |
2.2
Feldlängen | |
2.3
Symbole | |
2.4
Kassenindividueller Zusatzbeitragssatz bei gesetzlich krankenversicherten
Arbeitnehmern | |
3.
Schnittstellenkonventionen | |
3.1
Eingangsparameter | |
3.2
Ausgangsparameter | |
3.3
Ausgangsparameter DBA | |
4. Interne
Felder | |
5.
Programmablaufplan 2026 | |
1. Gesetzliche Grundlagen/Allgemeines
Der Programmablaufplan enthält gem. § 39b Absatz 6 EStG:
die Berechnung der vom laufenden Arbeitslohn nach § 39b Absatz 2 EStG einzubehaltenden Lohnsteuer für Lohnzahlungszeiträume, die nach dem , aber vor dem enden,
die Berechnung der von sonstigen Bezügen nach § 39b Absatz 3 Satz 1 bis 8 EStG einzubehaltenden Lohnsteuer für sonstige Bezüge, die nach dem , aber vor dem zufließen,
die Berechnung des Solidaritätszuschlags auf laufenden Arbeitslohn, der für einen nach dem , aber vor dem endenden Lohnzahlungszeitraum gezahlt wird, und auf sonstige Bezüge, die nach dem , aber vor dem zufließen,
die Ermittlung der Bemessungsgrundlage für die einzubehaltende Kirchenlohnsteuer (Minderung der ermittelten Lohnsteuer nach § 51a EStG).
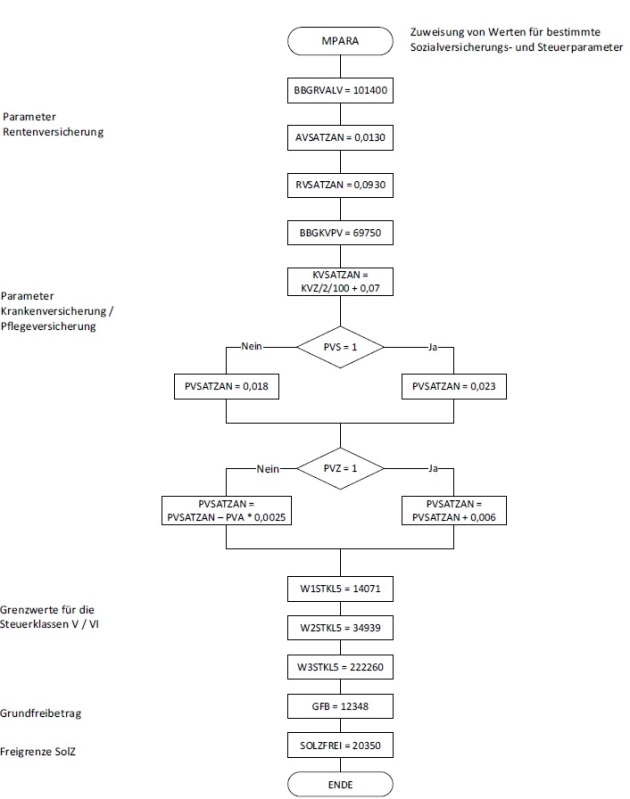
Der Programmablaufplan berücksichtigt für 2026 die Änderungen bei der Berechnung der Vorsorgepauschale durch das Jahressteuergesetz 2020, das Jahressteuergesetz 2022 und das Kreditzweitmarktförderungsgesetz sowie die Anpassungen des Einkommensteuertarifs (einschließlich Anhebung des Grundfreibetrags auf 12.348 Euro), der Zahlenwerte in § 39b Absatz 2 Satz 7 EStG, des Kinderfreibetrags (Anhebung auf 4 878 Euro bzw. 9.756 Euro) und der Freigrenze beim Solidaritätszuschlag (Anhebung auf 20.350 Euro) durch das Steuerfortentwicklungsgesetz.
Bei der Aufstellung wurde im Übrigen berücksichtigt, dass
in der gesetzlichen Krankenversicherung und sozialen Pflegeversicherung die Beitragsbemessungsgrenze 69.750 Euro (2025: 66.150 Euro) beträgt,
in der gesetzlichen Krankenversicherung der ermäßigte Beitragssatz (§ 243 SGB V) weiterhin 14,0 % beträgt,
in der sozialen Pflegeversicherung der bundeseinheitliche Beitragssatz weiterhin 3,60 %, der Zuschlag für Kinderlose weiterhin 0,6 % und die Beitragsabschläge für zweite und weitere Kinder bis zum 5. Kind jeweils weiterhin 0,25 % betragen,
in der allgemeinen Rentenversicherung und Arbeitslosenversicherung die allgemeine Beitragsbemessungsgrenze (BBG) 101.400 Euro (2025: 96.600 Euro) beträgt,
in der Arbeitslosenversicherung der Beitragssatz 2,6 % beträgt,
in der allgemeinen Rentenversicherung der Beitragssatz weiterhin 18,6 % beträgt.
2. Erläuterungen
2.1 Allgemeines
Es sind tägliche, wöchentliche, monatliche und jährliche Lohnzahlungszeiträume berücksichtigt. Die Aufteilung von Jahresbeträgen auf unterjährige Lohnzahlungszeiträume sowie die Hochrechnung von Beträgen für unterjährige Lohnzahlungszeiträume auf Jahresbeträge wird entsprechend den in § 39b Absatz 2 Satz 9 EStG angegebenen Bruchteilen vorgenommen. Die Berechnung abweichender Lohnzahlungszeiträume - z. B. drei Tage - ist nicht möglich. In diesen Fällen ist die Steuer für den nächstkleineren Zeitraum zu ermitteln, hier z. B. Berechnung für alle drei Tage einzeln als Tageslohnsteuer. Bruchteile eines Cent werden entsprechend den Angaben im Programmablaufplan auf ganze Cent aufgerundet bzw. bleiben außer Ansatz.
2.2 Feldlängen
Das Format und die Länge der Parameter und internen Felder sind bei der Programmierung (Codierung) zu bestimmen, soweit sie sich nicht unmittelbar aus den Erläuterungen oder dem Programmablaufplan ergeben. Feldbeschreibungen ohne Stellenangaben beziehen sich auf Ganzzahlen, ansonsten sind die Nachkommastellen angegeben. Bei der Steuerberechnung werden Gleitkommafelder verwendet.
2.3 Symbole
Die im Programmablaufplan verwendeten Sinnbilder entsprechen der Zeichenschablone nach DIN 66001. Darüber hinaus bedeuten:
Tabelle in neuem Fenster öffnen
↓ | = | Wert nach
unten abrunden (z. B. Euro ↓ = auf volle Euro abrunden) |
↑ | = | Wert nach
oben aufrunden (z. B. Cent ↑ = auf volle Cent aufrunden) |
→ | = | „übertragen nach“ (Zuweisung) |
2.4 Kassenindividueller Zusatzbeitragssatz bei gesetzlich krankenversicherten Arbeitnehmern (ergänzende Erläuterungen zum BMF-Schreiben zur Vorsorgepauschale im Lohnsteuerabzugsverfahren vom , BStBl 2025 I, S. 1628)
Beim Eingangsparameter KVZ ist Folgendes zu beachten:
Maßgeblich ist der für den Arbeitnehmer bei der Beitragsberechnung zu berücksichtigende
kassenindividuelle Zusatzbeitragssatz. Der durchschnittliche Zusatzbeitragssatz ist unmaßgeblich. Es ist stets der volle Zusatzbeitragssatz einzutragen. Die Aufteilung in Arbeitnehmer- und Arbeitgeberanteil ist im Programmablauf umgesetzt. Bei der Berechnung der Lohnsteuer für sonstige Bezüge ist der am Ende des Kalendermonats des Zuflusses geltende Zusatzbeitragssatz maßgeblich (R 39b.6 LStR). Bei der Nachforderung von Lohnsteuer nach R 41c.3 Absatz 2 LStR oder im Rahmen der Lohnsteuer-Außenprüfung nach Ablauf des Kalenderjahres mittels Jahreslohnsteuerberechnung ist der zuletzt im jeweiligen Kalenderjahr geltende Zusatzbeitragssatz maßgeblich. Bei Entschädigungen im Sinne des § 24 Nummer 1 EStG, die nach § 39b Absatz 2 Satz 5 Nummer 3 Schlusssatz Halbsatz 1 EStG bei der Berechnung der Vorsorgepauschale außen vor bleiben, aber im Fall der regulären Besteuerung aus Vereinfachungsgründen nach R 39b.6 Absatz 5 Satz 2 LStR einbezogen werden können, ist der am Ende des Kalendermonats des Zuflusses geltende Zusatzbeitragssatz maßgeblich. Bei der Berechnung des Durchschnittssteuersatzes nach § 40 Absatz 1 EStG i.V.m. R 40.1 LStR kann der Arbeitgeber aus Vereinfachungsgründen beim Teilbetrag der Vorsorgepauschale für die gesetzliche Krankenversicherung den durchschnittlichen Zusatzbeitragssatz nach § 242a SGB V zugrunde legen. Bei bestimmten Personengruppen (vgl. § 242 Absatz 3 SGB V) ist bei der Beitragsberechnung der durchschnittliche Zusatzbeitragssatz nach § 242a SGB V maßgeblich; dies gilt für den Lohnsteuerabzug entsprechend. Für bestimmte Übergangszeiträume kann es bei dem Lohnsteuerabzug unterliegenden Versorgungsbezügen zu Abweichungen zwischen dem von der Krankenkasse festgesetzten Zusatzbeitragssatz und dem tatsächlich vom Arbeitgeber anzuwendenden Zusatzbeitragssatz kommen (vgl. § 248 SGB V). Hier ist der der Beitragsberechnung zugrunde liegende Zusatzbeitragssatz maßgeblich; der von der Krankenkasse (aktuell) festgesetzte Zusatzbeitragssatz ist unmaßgeblich. Vor dem Hintergrund, dass § 248 SGB V nicht für freiwillig versicherte Selbstzahler gilt, ist bei diesem Personenkreis der von der Krankenkasse (aktuell) festgesetzte Zusatzbeitragssatz ohne zeitliche Verzögerung zugrunde zu legen.
Auf den Ausschlusstatbestand für den Lohnsteuer-Jahresausgleich nach einer unterjährigen Änderung des Zusatzbeitragssatzes wird hingewiesen (vgl. § 42b Absatz 1 Satz 3 Nummer 5 EStG).
3. Schnittstellenkonventionen
Hat ein Rechenergebnis oder ein zu übertragendes Feld Dezimalstellen, die im Empfangsfeld nicht vorgesehen sind, und ist im Programmablaufplan nichts anderes angegeben, sind diese überschüssigen Dezimalstellen wegzulassen. Dies gilt jedoch nur für die im Programmablaufplan genannten Felder. Zwischenfelder, die durch die Programmierung oder die verwendete Programmiersprache notwendig werden, sind nicht zu runden.
3.1 Eingangsparameter
Die Plausibilität der Parameter wird im Programm nicht geprüft. Sie müssen daher in Vorprogrammen des Arbeitgebers abgesichert werden. Es kommen z. B. in Betracht:
Vorzeichenprüfung (z. B. darf der Wert in RE4 nicht negativ sein);
Prüfung auf gültigen Inhalt (z. B. Wert in LZZ nur 1, 2, 3 oder 4, Wert in ALTER1);
Prüfung von Eingangswerten im Verhältnis zu anderen Eingangswerten, z. B.:
VBEZ darf nicht größer als RE4 sein, da die Versorgungsbezüge im Bruttolohn enthalten sein müssen;
wenn STKL = 6 ist, darf die Eingabe von JHINZU und LZZHINZU nicht möglich sein;
das Faktorverfahren kommt nur in der Steuerklasse IV zur Anwendung;
neben dem Faktor darf kein Freibetrag eingetragen werden.
Es werden folgende Eingangsparameter benötigt:
Tabelle in neuem Fenster öffnen
Name | Bedeutung |
AF | 1, wenn die
Anwendung des Faktorverfahrens gewählt wurde (nur in Steuerklasse IV) |
AJAHR | Auf die
Vollendung des 64. Lebensjahres folgendes Kalenderjahr (erforderlich, wenn
ALTER1=1) |
ALTER1 | 1, wenn das
64. Lebensjahr vor Beginn des Kalenderjahres vollendet wurde, in dem der
Lohnzahlungszeitraum endet (§ 24a
EStG), sonst = 0 |
ALV | Merker für die Vorsorgepauschale |
0 = der Arbeitnehmer ist in der
Arbeitslosenversicherung pflichtversichert; es gilt die allgemeine
Beitragsbemessungsgrenze | |
1 = wenn nicht 0 | |
F | eingetragener
Faktor mit drei Nachkommastellen |
JFREIB | Jahresfreibetrag für die Ermittlung der Lohnsteuer für die
sonstigen Bezüge sowie für Vermögensbeteiligungen nach
§ 19a Absatz 1 und 4
EStG nach Maßgabe der elektronischen
Lohnsteuerabzugsmerkmale nach
§ 39e EStG
oder der Eintragung auf der Bescheinigung für den Lohnsteuerabzug
2026 in Cent (ggf. 0) |
JHINZU | Jahreshinzurechnungsbetrag für die Ermittlung der Lohnsteuer für
die sonstigen Bezüge sowie für Vermögensbeteiligungen nach
§ 19a Absatz 1 und 4
EStG nach Maßgabe der elektronischen
Lohnsteuerabzugsmerkmale nach
§ 39e EStG
oder der Eintragung auf der Bescheinigung für den Lohnsteuerabzug
2026 in Cent (ggf. 0) |
JRE4 | Voraussichtlicher Jahresarbeitslohn ohne sonstige Bezüge (d.h. auch
ohne die zu besteuernden Vorteile bei Vermögensbeteiligungen,
§ 19a Absatz 4
EStG) in Cent. Anmerkung: Die Eingabe dieses Feldes (ggf.
0) ist erforderlich bei Eingaben zu sonstigen Bezügen (Feld SONSTB). |
Sind in einem
vorangegangenen Abrechnungszeitraum bereits sonstige Bezüge gezahlt worden, so
sind sie dem voraussichtlichen Jahresarbeitslohn hinzuzurechnen. Gleiches gilt
für zu besteuernde Vorteile bei Vermögensbeteiligungen (§ 19a Absatz 4 EStG). | |
JRE4ENT | In JRE4
enthaltene Entschädigungen nach
§ 24 Nummer 1
EStG und zu besteuernde Vorteile bei
Vermögensbeteiligungen (§
19a Absatz 4 EStG) in Cent |
JVBEZ | In JRE4
enthaltene Versorgungsbezüge in Cent (ggf. 0) |
KRV | Merker für
die Vorsorgepauschale |
0 = der
Arbeitnehmer ist in der gesetzlichen Rentenversicherung oder einer
berufsständischen Versorgungseinrichtung pflichtversichert oder bei Befreiung
von der Versicherungspflicht freiwillig versichert; es gilt die allgemeine
Beitragsbemessungsgrenze | |
1 = wenn
nicht 0 | |
KVZ | Kassenindividueller Zusatzbeitragssatz bei einem gesetzlich
krankenversicherten Arbeitnehmer in Prozent (bspw. 2,90 für 2,90
%) mit 2 Dezimalstellen. Es ist der volle Zusatzbeitragssatz
anzugeben. Die Aufteilung in Arbeitnehmer- und Arbeitgeberanteil erfolgt im
Programmablauf. |
Siehe i.Ü.
auch Erläuterungen unter Pkt. 2.4. | |
LZZ | Lohnzahlungszeitraum: |
1 = Jahr | |
2 =
Monat | |
3 =
Woche | |
4 = Tag | |
LZZFREIB | Der als
elektronisches Lohnsteuerabzugsmerkmal für den Arbeitgeber nach
§ 39e EStG
festgestellte oder in der Bescheinigung für den Lohnsteuerabzug
2026 eingetragene Freibetrag für den
Lohnzahlungszeitraum in Cent |
LZZHINZU | Der als
elektronisches Lohnsteuerabzugsmerkmal für den Arbeitgeber nach
§ 39e EStG
festgestellte oder in der Bescheinigung für den Lohnsteuerabzug
2026 eingetragene Hinzurechnungsbetrag für den
Lohnzahlungszeitraum in Cent |
MBV | Nicht zu
besteuernde Vorteile bei Vermögensbeteiligungen (§ 19a Absatz 1
Satz 6
EStG) in Cent |
PKPV | Die als elektronische Lohnsteuerabzugsmerkmale für
den Arbeitgeber nach
§ 39 Absatz 4 Nummer 4 Buchstabe b
EStG festgestellten oder in der Bescheinigung für den
Lohnsteuerabzug 2026 eingetragenen Beiträge zur privaten Basiskranken- und
Pflege-Pflichtversicherung im Sinne des
§ 10 Absatz 1 Nummer 3 EStG in Cent; der
Wert ist unabhängig vom Lohnzahlungszeitraum immer als Monatsbetrag
anzugeben |
PKPVAGZ | Steuerfreier Arbeitgeberzuschuss für eine private
Krankenversicherung und für eine private Pflege-Pflichtversicherung in Cent;
der Wert ist unabhängig vom Lohnzahlungszeitraum immer als Monatsbetrag
anzugeben |
PKV | 0 =
gesetzlich krankenversicherte Arbeitnehmer |
1 =
ausschließlich privat krankenversicherte
Arbeitnehmer | |
PVA | Zahl der beim
Arbeitnehmer zu berücksichtigenden Beitragsabschläge in der sozialen
Pflegeversicherung bei mehr als einem Kind |
0 = kein
Abschlag | |
1 =
Beitragsabschlag für das 2. Kind | |
2 =
Beitragsabschläge für das 2. und 3. Kind | |
3 =
Beitragsabschläge für 2. bis 4. Kinder | |
4 =
Beitragsabschläge für 2. bis 5. oder mehr Kinder | |
PVS | 1, wenn bei
der sozialen Pflegeversicherung die Besonderheiten in Sachsen zu
berücksichtigen sind bzw. zu berücksichtigen wären |
PVZ | 1, wenn der
Arbeitnehmer den Zuschlag zur sozialen Pflegeversicherung zu zahlen hat |
R | Religionsgemeinschaft des Arbeitnehmers lt. elektronischer
Lohnsteuerabzugsmerkmale oder der Bescheinigung für den Lohnsteuerabzug
2026 (bei keiner Religionszugehörigkeit = 0) |
RE4 | Steuerpflichtiger Arbeitslohn für den Lohnzahlungszeitraum vor
Berücksichtigung des Versorgungsfreibetrags und des Zuschlags zum
Versorgungsfreibetrag, des Altersentlastungsbetrags und des als elektronisches
Lohnsteuerabzugsmerkmal festgestellten oder in der Bescheinigung für den
Lohnsteuerabzug 2026 für den Lohnzahlungszeitraum
eingetragenen Freibetrags bzw. Hinzurechnungsbetrags in Cent |
SONSTB | Sonstige
Bezüge einschließlich zu besteuernde Vorteile bei Vermögensbeteiligungen und
Sterbegeld bei Versorgungsbezügen sowie Kapitalauszahlungen/Abfindungen, in
Cent (ggf. 0) |
SONSTENT | In SONSTB
enthaltene Entschädigungen nach
§ 24 Nummer 1
EStG sowie zu besteuernde Vorteile bei
Vermögensbeteiligungen (§
19a Absatz 4 EStG), in Cent |
STERBE | Sterbegeld
bei Versorgungsbezügen sowie Kapitalauszahlungen/Abfindungen (in SONSTB
enthalten), in Cent |
STKL | Steuerklasse: |
1 = I | |
2 = II | |
3 = III | |
4 = IV | |
5 = V | |
6 = VI | |
VBEZ | In RE4
enthaltene Versorgungsbezüge in Cent (ggf. 0) ggf. unter Berücksichtigung einer
geänderten Bemessungsgrundlage nach
§ 19 Absatz 2 Satz 10 und 11 EStG |
VBEZM | Versorgungsbezug im Januar 2005 bzw. für den ersten vollen Monat,
wenn der Versorgungsbezug erstmalig nach Januar 2005 gewährt wurde, in
Cent |
VBEZS | Voraussichtliche Sonderzahlungen von Versorgungsbezügen im
Kalenderjahr des Versorgungsbeginns bei Versorgungsempfängern ohne Sterbegeld,
Kapitalauszahlungen/Abfindungen in Cent |
VBS | In SONSTB
enthaltene Versorgungsbezüge einschließlich Sterbegeld in Cent (ggf. 0) |
VJAHR | Jahr, in dem
der Versorgungsbezug erstmalig gewährt wurde; werden mehrere Versorgungsbezüge
gezahlt, wird aus Vereinfachungsgründen für die Berechnung das Jahr des
ältesten erstmaligen Bezugs herangezogen; auf die Möglichkeit der getrennten
Abrechnung verschiedenartiger Bezüge (§ 39e Absatz 5a
EStG) wird im Übrigen verwiesen |
ZKF | Zahl der
Freibeträge für Kinder (eine Dezimalstelle, nur bei Steuerklassen I, II, III
und IV) |
ZMVB | Zahl der
Monate, für die im Kalenderjahr Versorgungsbezüge gezahlt werden [nur
erforderlich bei Jahresberechnung (LZZ = 1)] |
3.2 Ausgangsparameter
Als Ergebnis stellt das Programm folgende Ausgangsparameter zur Verfügung:
Tabelle in neuem Fenster öffnen
Name | Bedeutung |
BK | Bemessungsgrundlage für die Kirchenlohnsteuer in Cent |
BKS | Bemessungsgrundlage der sonstigen Bezüge für die Kirchenlohnsteuer
in Cent. |
Hinweis:
Negativbeträge, die aus nicht zu besteuernden Vorteilen bei
Vermögensbeteiligungen (§ 19a Absatz 1 Satz 4 EStG) resultieren,
mindern BK (maximal bis 0). Der Sonderausgabenabzug für tatsächlich erbrachte
Vorsorgeaufwendungen im Rahmen der Veranlagung zur Einkommensteuer bleibt
unberührt. | |
LSTLZZ | Für den
Lohnzahlungszeitraum einzubehaltende Lohnsteuer in Cent |
SOLZLZZ | Für den
Lohnzahlungszeitraum einzubehaltender Solidaritätszuschlag in Cent |
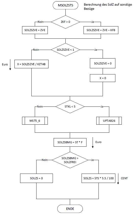
SOLZS | Solidaritätszuschlag für sonstige Bezüge in Cent. |
Hinweis:
Negativbeträge, die aus nicht zu besteuernden Vorteilen bei
Vermögensbeteiligungen (§ 19a Absatz 1 Satz 4 EStG) resultieren,
mindern SOLZLZZ (maximal bis 0). Der Sonderausgabenabzug für tatsächlich
erbrachte Vorsorgeaufwendungen im Rahmen der Veranlagung zur Einkommensteuer
bleibt unberührt. | |
STS | Lohnsteuer
für sonstige Bezüge in Cent |
Hinweis:
Negativbeträge, die aus nicht zu besteuernden Vorteilen bei
Vermögensbeteiligungen (§ 19a Absatz 1 Satz 4 EStG) resultieren,
mindern LSTLZZ (maximal bis 0). Der Sonderausgabenabzug für tatsächlich
erbrachte Vorsorgeaufwendungen im Rahmen der Veranlagung zur Einkommensteuer
bleibt unberührt. |
3.3 Ausgangsparameter DBA
Zusätzlich stellt das Programm Ausgangsparameter zur Verfügung, die für die Ermittlung der Lohnsteuer unter Berücksichtigung von Doppelbesteuerungsabkommen (DBA) mittels DBA-PAP benötigt werden. Soweit eine Kompatibilität des Programms mit der Lohnsteuerermittlung nach DBA nicht gegeben sein soll, sind die Parameter zumindest als interne Felder zu definieren.
Tabelle in neuem Fenster öffnen
Name | Bedeutung |
VFRB | Verbrauchter
Freibetrag bei Berechnung des laufenden Arbeitslohns, in Cent |
VFRBS1 | Verbrauchter
Freibetrag bei Berechnung des voraussichtlichen Jahresarbeitslohns, in
Cent |
VFRBS2 | Verbrauchter
Freibetrag bei Berechnung der sonstigen Bezüge, in Cent |
WVFRB | Für die
weitergehende Berücksichtigung des Steuerfreibetrags nach dem
DBA Türkei verfügbares ZVE
über dem Grundfreibetrag bei der Berechnung des laufenden Arbeitslohns, in
Cent |
WVFRBM | Für die
weitergehende Berücksichtigung des Steuerfreibetrags nach dem
DBA Türkei verfügbares ZVE
über dem Grundfreibetrag bei der Berechnung der sonstigen Bezüge, in Cent |
WVFRBO | Für die
weitergehende Berücksichtigung des Steuerfreibetrags nach dem
DBA Türkei verfügbares ZVE
über dem Grundfreibetrag bei der Berechnung des voraussichtlichen
Jahresarbeitslohns, in Cent |
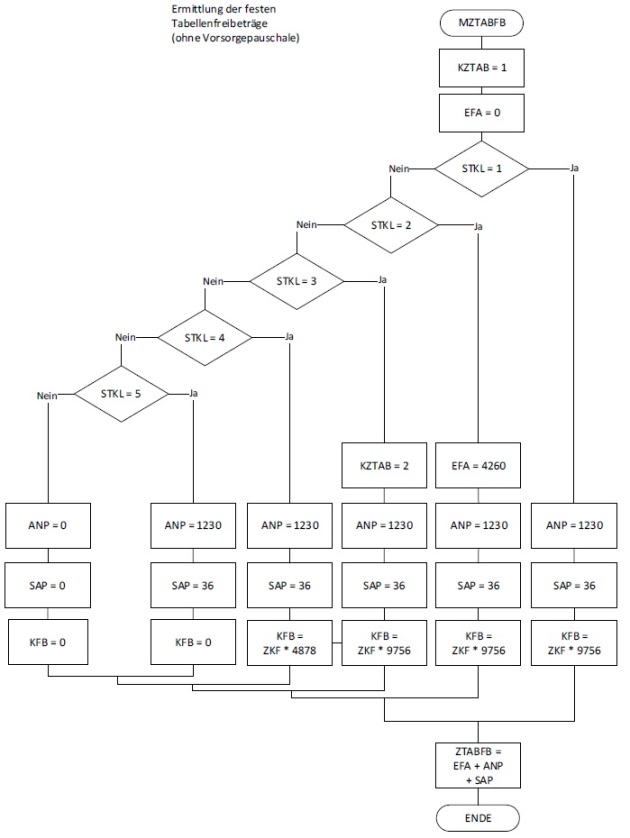
4. Interne Felder
Das Programm verwendet intern folgende Felder (wenn ggf. solche Felder im Umfeld des Programms verwendet werden sollen, können sie als Ausgangsparameter behandelt werden, soweit sie nicht während des Programmdurchlaufs noch verändert wurden). Die internen Felder müssen vor Aufruf des Programms gelöscht werden:
Tabelle in neuem Fenster öffnen
Name | Bedeutung |
ALTE | Altersentlastungsbetrag in Euro, Cent (2 Dezimalstellen) |
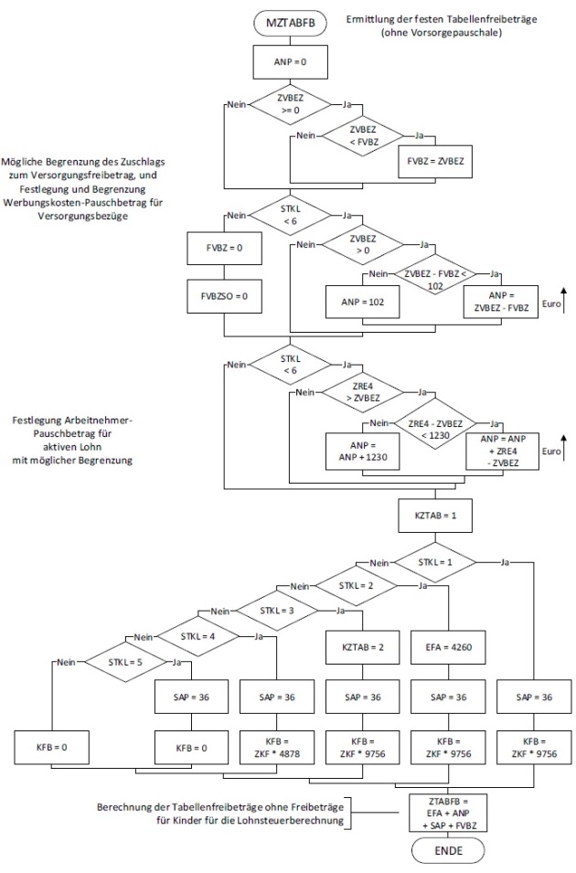
ANP | Arbeitnehmer-Pauschbetrag/Werbungskosten-Pauschbetrag in Euro |
ANTEIL1 | Auf den
Lohnzahlungszeitraum entfallender Anteil von Jahreswerten auf ganze Cent
abgerundet |
AVSATZAN | Beitragssatz des Arbeitnehmers zur
Arbeitslosenversicherung (4 Dezimalstellen) |
BBGKVPV | Beitragsbemessungsgrenze in der gesetzlichen Krankenversicherung
und der sozialen Pflegeversicherung in Euro |
BBGRVALV | Allgemeine
Beitragsbemessungsgrenze in der allgemeinen Rentenversicherung
und Arbeitslosenversicherung in Euro |
BMG | Bemessungsgrundlage für Altersentlastungsbetrag in Euro, Cent (2
Dezimalstellen) |
DIFF | Differenz
zwischen ST1 und ST2 in Euro |
EFA | Entlastungsbetrag für Alleinerziehende in Euro |
FVB | Versorgungsfreibetrag in Euro, Cent (2 Dezimalstellen) |
FVBSO | Versorgungsfreibetrag in Euro, Cent (2 Dezimalstellen) für die
Berechnung der Lohnsteuer für den sonstigen Bezug |
FVBZ | Zuschlag zum
Versorgungsfreibetrag in Euro |
FVBZSO | Zuschlag zum
Versorgungsfreibetrag in Euro für die Berechnung der Lohnsteuer beim sonstigen
Bezug |
GFB | Grundfreibetrag
in Euro |
HBALTE | Maximaler
Altersentlastungsbetrag in Euro |
HFVB | Maßgeblicher
maximaler Versorgungsfreibetrag in Euro, Cent (2 Dezimalstellen) |
HFVBZ | Maßgeblicher
maximaler Zuschlag zum Versorgungsfreibetrag in Euro, Cent (2
Dezimalstellen) |
HFVBZSO | Maßgeblicher
maximaler Zuschlag zum Versorgungsfreibetrag in Euro, Cent (2 Dezimalstellen)
für die Berechnung der Lohnsteuer für den sonstigen Bezug |
HOCH | Zwischenfeld zu
X für die Berechnung der Steuer nach
§ 39b
Absatz 2 Satz 7 EStG in Euro |
J | Nummer der
Tabellenwerte für Versorgungsparameter |
JBMG | Jahressteuer
nach
§ 51a EStG,
aus der Solidaritätszuschlag und Bemessungsgrundlage für die Kirchenlohnsteuer
ermittelt werden, in Euro |
JLFREIB | Auf einen
Jahreslohn hochgerechneter LZZFREIB in Euro, Cent (2 Dezimalstellen) |
JLHINZU | Auf einen
Jahreslohn hochgerechneter LZZHINZU in Euro, Cent (2 Dezimalstellen) |
JW | Jahreswert,
dessen Anteil für einen Lohnzahlungszeitraum in UPANTEIL errechnet werden soll,
in Cent |
K | Nummer der
Tabellenwerte für Parameter bei Altersentlastungsbetrag |
KFB | Summe der
Freibeträge für Kinder in Euro |
KVSATZAN | Beitragssatz
des Arbeitnehmers zur Krankenversicherung (5 Dezimalstellen) |
KZTAB | Kennzahl für
die Einkommensteuer-Tarifarten: |
1 =
Grundtarif | |
2 =
Splittingverfahren | |
LSTJAHR | Jahreslohnsteuer in Euro |
LSTOSO,
LSTSO | Zwischenfelder
der Jahreslohnsteuer in Cent |
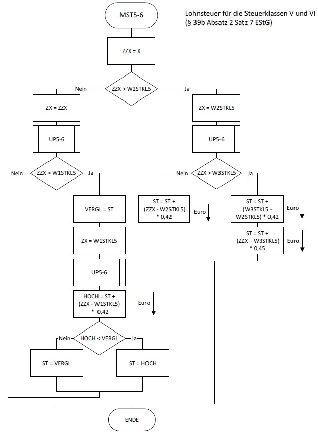
MIST | Mindeststeuer
für die Steuerklassen V und VI in Euro |
PKPVAGZJ | Auf einen Jahreswert hochgerechneter steuerfreier
Arbeitgeberzuschuss für eine private Krankenversicherung und für eine private
Pflegeversicherung in Euro, Cent (2 Dezimalstellen) |
PVSATZAN | Beitragssatz
des Arbeitnehmers zur Pflegeversicherung (6 Dezimalstellen) |
RVSATZAN | Beitragssatz
des Arbeitnehmers in der allgemeinen gesetzlichen Rentenversicherung (4
Dezimalstellen) |
RW | Rechenwert in
Gleitkommadarstellung |
SAP | Sonderausgaben-Pauschbetrag in Euro |
SOLZFREI | Freigrenze für
den Solidaritätszuschlag in Euro |
SOLZJ | Solidaritätszuschlag auf die Jahreslohnsteuer in Euro, Cent (2
Dezimalstellen) |
SOLZMIN | Zwischenwert
für den Solidaritätszuschlag auf die Jahreslohnsteuer in Euro, Cent (2
Dezimalstellen) |
SOLZSBMG | Bemessungsgrundlage des Solidaritätszuschlags zur Prüfung der
Freigrenze beim Solidaritätszuschlag für sonstige Bezüge in Euro |
SOLZSZVE | Zu
versteuerndes Einkommen für die Ermittlung der Bemessungsgrundlage des
Solidaritätszuschlags zur Prüfung der Freigrenze beim Solidaritätszuschlag für
sonstige Bezüge in Euro, Cent (2 Dezimalstellen) |
ST | Tarifliche
Einkommensteuer in Euro |
ST1 | Tarifliche
Einkommensteuer auf das 1,25-fache ZX in Euro |
ST2 | Tarifliche
Einkommensteuer auf das 0,75-fache ZX in Euro |
TAB1 | Tabelle für die
Prozentsätze des Versorgungsfreibetrags |
TAB2 | Tabelle für die
Höchstbeträge des Versorgungsfreibetrags |
TAB3 | Tabelle für die
Zuschläge zum Versorgungsfreibetrag |
TAB4 | Tabelle für die
Prozentsätze des Altersentlastungsbetrags |
TAB5 | Tabelle für die
Höchstbeträge des Altersentlastungsbetrags |
VBEZB | Bemessungsgrundlage für den Versorgungsfreibetrag in Cent |
VBEZBSO | Bemessungsgrundlage für den Versorgungsfreibetrag in Cent für den
sonstigen Bezug |
VERGL | Zwischenfeld zu
X für die Berechnung der Steuer nach
§ 39b
Absatz 2 Satz 7 EStG in Euro |
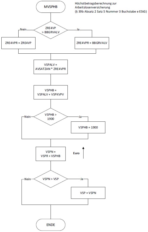
VSPHB | Auf den Höchstbetrag begrenzte Beiträge zur
Arbeitslosenversicherung einschließlich Kranken- und
Pflegeversicherung in Euro, Cent (2 Dezimalstellen) |
VSP | Vorsorgepauschale mit Teilbeträgen für die
Rentenversicherung, die gesetzliche Kranken- und
soziale Pflegeversicherung nach fiktiven Beträgen oder ggf. für die private
Basiskrankenversicherung und private Pflege-Pflichtversicherung
sowie ggf. auf den Höchstbetrag begrenzten Beiträgen zur
Arbeitslosenversicherung in Euro, Cent (2 Dezimalstellen) |
VSPN | Vorsorgepauschale mit Teilbeträgen für die Rentenversicherung sowie
auf den Höchstbetrag begrenzten Teilbeträgen für die
Arbeitslosenversicherung, die gesetzliche Kranken- und soziale
Pflegeversicherung nach fiktiven Beträgen oder ggf. für die private
Basiskrankenversicherung und private Pflege-Pflichtversicherung
in Euro, Cent (2 Dezimalstellen) |
VSPALV | Teilbetrag für die
Arbeitslosenversicherung bei der Berechnung der
Vorsorgepauschale in Euro, Cent (2 Dezimalstellen) |
VSPKVPV | Vorsorgepauschale mit Teilbeträgen für die gesetzliche Krankenund
soziale Pflegeversicherung nach fiktiven Beträgen oder ggf. für |
die private
Basiskrankenversicherung und private Pflege-Pflichtversicherung in Euro, Cent
(2 Dezimalstellen) | |
VSPR | Teilbetrag für die Rentenversicherung
bei der Berechnung der Vorsorgepauschale in Euro, Cent (2 Dezimalstellen) |
W1STKL5 | Erster
Grenzwert in Steuerklasse V/VI in Euro |
W2STKL5 | Zweiter
Grenzwert in Steuerklasse V/VI in Euro |
W3STKL5 | Dritter
Grenzwert in Steuerklasse V/VI in Euro |
X | Zu
versteuerndes Einkommen gem.
§ 32a Absatz 1 und 5
EStG in Euro, Cent (2 Dezimalstellen) |
Y | Gem.
§ 32a Absatz 1
EStG (6 Dezimalstellen) |
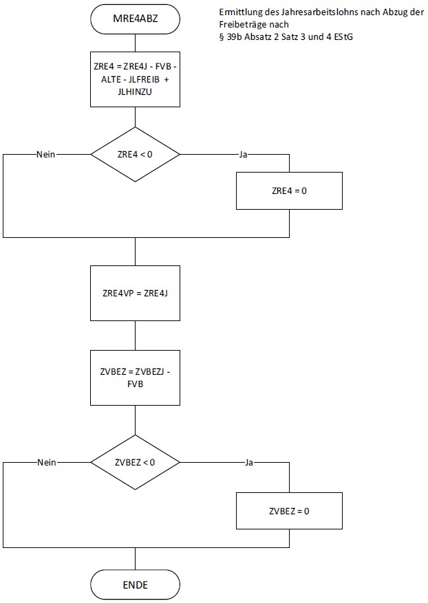
ZRE4 | Auf einen
Jahreslohn hochgerechnetes RE4 in Euro, Cent (2 Dezimalstellen) nach Abzug der
Freibeträge nach
§ 39b
Absatz 2 Satz 3 und 4 EStG |
ZRE4J | Auf einen
Jahreslohn hochgerechnetes RE4 in Euro, Cent (2 Dezimalstellen) |
ZRE4VP | Auf einen
Jahreslohn hochgerechnetes RE4, ggf. nach Abzug der Entschädigungen i.S.d.
§ 24 Nummer 1
EStG in Euro, Cent (2 Dezimalstellen) |
ZRE4VPR | Zwischenfeld zu ZRE4VP für die Begrenzung auf die
jeweilige Beitragsbemessungsgrenze in Euro, Cent (2
Dezimalstellen) |
ZTABFB | Feste
Tabellenfreibeträge (ohne Vorsorgepauschale) in Euro, Cent (2
Dezimalstellen) |
ZVBEZ | Auf einen
Jahreslohn hochgerechnetes VBEZ abzüglich FVB in Euro, Cent (2
Dezimalstellen) |
ZVBEZJ | Auf einen
Jahreslohn hochgerechnetes VBEZ in Euro, Cent (2 Dezimalstellen) |
ZVE | Zu
versteuerndes Einkommen in Euro, Cent (2 Dezimalstellen) |
ZX | Zwischenfeld zu
X für die Berechnung der Steuer nach
§ 39b
Absatz 2 Satz 7 EStG in Euro |
ZZX | Zwischenfeld zu
X für die Berechnung der Steuer nach
§ 39b
Absatz 2 Satz 7 EStG in Euro |





Maßgebender Prozentsatz, Höchstbetrag des Versorgungsfreibetrags und Zuschlag zum Versorgungsfreibetrag gem. § 19 Absatz 2 EStG
Tabelle in neuem Fenster öffnen
Jahr des
Versorgungsbeginns | J | Satz | Höchstbe
trag | Zuschlag |
TAB1 | TAB2 | TAB3 | ||
bis 2005 | 1 | 0,400 | 3000 | 900 |
2006 | 2 | 0,384 | 2880 | 864 |
2007 | 3 | 0,368 | 2760 | 828 |
2008 | 4 | 0,352 | 2640 | 792 |
2009 | 5 | 0,336 | 2520 | 756 |
2010 | 6 | 0,320 | 2400 | 720 |
2011 | 7 | 0,304 | 2280 | 684 |
2012 | 8 | 0,288 | 2160 | 648 |
2013 | 9 | 0,272 | 2040 | 612 |
2014 | 10 | 0,256 | 1920 | 576 |
2015 | 11 | 0,240 | 1800 | 540 |
2016 | 12 | 0,224 | 1680 | 504 |
2017 | 13 | 0,208 | 1560 | 468 |
2018 | 14 | 0,192 | 1440 | 432 |
2019 | 15 | 0,176 | 1320 | 396 |
2020 | 16 | 0,160 | 1200 | 360 |
2021 | 17 | 0,152 | 1140 | 342 |
2022 | 18 | 0,144 | 1080 | 324 |
2023 | 19 | 0,140 | 1050 | 315 |
2024 | 20 | 0,136 | 1020 | 306 |
2025 | 21 | 0,132 | 990 | 297 |
2026 | 22 | 0,128 | 960 | 288 |
2027 | 23 | 0,124 | 930 | 279 |
2028 | 24 | 0,120 | 900 | 270 |
2029 | 25 | 0,116 | 870 | 261 |
2030 | 26 | 0,112 | 840 | 252 |
2031 | 27 | 0,108 | 810 | 243 |
2032 | 28 | 0,104 | 780 | 234 |
2033 | 29 | 0,100 | 750 | 225 |
2034 | 30 | 0,096 | 720 | 216 |
2035 | 31 | 0,092 | 690 | 207 |
2036 | 362 | 0,000 88 | 660 0 | 198 0 |
2037 | 33 | 0,084 | 630 | 189 |
20358 | 354 | 0,008 80 | 600 60 | 180 18 |
20369 | 365 | 0,000 76 | 570 0 | 171 0 |
2040 | 36 | 0,072 | 540 | 162 |
2041 | 37 | 0,068 | 510 | 153 |
2042 | 38 | 0,064 | 480 | 144 |
2043 | 39 | 0,060 | 450 | 135 |
2044 | 40 | 0,056 | 420 | 126 |
2045 | 41 | 0,052 | 390 | 117 |
2046 | 42 | 0,048 | 360 | 108 |
2047 | 43 | 0,044 | 330 | 99 |
2048 | 44 | 0,040 | 300 | 90 |
2049 | 45 | 0,036 | 270 | 81 |
2050 | 46 | 0,032 | 240 | 72 |
2051 | 47 | 0,028 | 210 | 63 |
2052 | 48 | 0,024 | 180 | 54 |
2053 | 49 | 0,020 | 150 | 45 |
2054 | 50 | 0,016 | 120 | 36 |
2055 | 51 | 0,012 | 90 | 27 |
2056 | 52 | 0,008 | 60 | 18 |
2057 | 53 | 0,004 | 30 | 9 |
2058 | 54 | 0,000 | 0 | 0 |
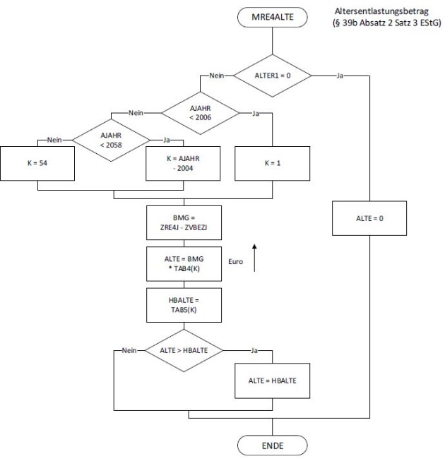
Maßgebender Prozentsatz und Höchstbetrag des Altersentlastungsbetrags gem. § 24a EStG
Tabelle in neuem Fenster öffnen
Auf die
Vollendung des 64. Lebensjahres folgendes Kalenderjahr | K | Satz | Höchstbetrag |
TAB4 | TAB5 | ||
bis 2005 | 1 | 0,400 | 1900 |
2006 | 2 | 0,384 | 1824 |
2007 | 3 | 0,368 | 1748 |
2008 | 4 | 0,352 | 1672 |
2009 | 5 | 0,336 | 1596 |
2010 | 6 | 0,320 | 1520 |
2011 | 7 | 0,304 | 1444 |
2012 | 8 | 0,288 | 1368 |
2013 | 9 | 0,272 | 1292 |
2014 | 10 | 0,256 | 1216 |
2015 | 11 | 0,240 | 1140 |
2016 | 12 | 0,224 | 1064 |
2017 | 13 | 0,208 | 988 |
2018 | 14 | 0,192 | 9120 |
2019 | 15 | 0,176 | 836 |
2020 | 16 | 0,160 | 760 |
2021 | 17 | 0,152 | 722 |
2022 | 18 | 0,144 | 684 |
2023 | 19 | 0,140 | 665 |
2024 | 20 | 0,136 | 646 |
2025 | 21 | 0,132 | 627 |
2026 | 22 | 0,128 | 608 |
2027 | 23 | 0,124 | 589 |
2028 | 24 | 0,120 | 570 |
2029 | 25 | 0,116 | 551 |
2030 | 26 | 0,112 | 532 |
2031 | 27 | 0,108 | 513 |
2032 | 28 | 0,104 | 494 |
2033 | 29 | 0,100 | 475 |
2034 | 30 | 0,096 | 456 |
2035 | 31 | 0,092 | 437 |
2036 | 32 | 0,088 | 418 |
2037 | 33 | 0,084 | 399 |
2038 | 34 | 0,080 | 380 |
2039 | 35 | 0,076 | 361 |
2040 | 36 | 0,072 | 342 |
2041 | 37 | 0,068 | 323 |
2042 | 38 | 0,064 | 304 |
2043 | 39 | 0,060 | 285 |
2044 | 40 | 0,056 | 266 |
2045 | 41 | 0,052 | 247 |
2046 | 42 | 0,048 | 228 |
2047 | 43 | 0,044 | 209 |
2048 | 44 | 0,040 | 190 |
2049 | 45 | 0,036 | 171 |
2050 | 46 | 0,032 | 152 |
2051 | 47 | 0,028 | 133 |
2052 | 48 | 0,024 | 114 |
2053 | 49 | 0,020 | 95 |
2054 | 50 | 0,016 | 76 |
2055 | 51 | 0,012 | 57 |
2056 | 52 | 0,008 | 38 |
2057 | 53 | 0,004 | 19 |
2058 | 54 | 0,000 | 0 |



















Tabelle in neuem Fenster öffnen
Allgemeine maschinelle Jahreslohnsteuer 2026
(Prüftabelle) [1] | ||||||
Jahresbruttolohn (in Euro) | Jahreslohnsteuer 2026 (in Euro) in
Steuerklasse [2] | |||||
I | II | III | IV | V | VI | |
5.000 | 0 | 0 | 0 | 0 | 372 | 558 |
7.500 | 0 | 0 | 0 | 0 | 647 | 838 |
10.000 | 0 | 0 | 0 | 0 | 922 | 1.117 |
12.500 | 0 | 0 | 0 | 0 | 1.197 | 1.397 |
15.000 | 0 | 0 | 0 | 0 | 1.472 | 1.676 |
17.500 | 51 | 0 | 0 | 51 | 1.778 | 1.956 |
20.000 | 380 | 0 | 0 | 380 | 2.234 | 2.766 |
22.500 | 782 | 32 | 0 | 782 | 3.073 | 3.604 |
25.000 | 1.251 | 359 | 0 | 1.251 | 3.911 | 4.443 |
27.500 | 1.742 | 759 | 0 | 1.742 | 4.749 | 5.281 |
30.000 | 2.248 | 1.230 | 0 | 2.248 | 5.588 | 6.120 |
32.500 | 2.767 | 1.724 | 0 | 2.767 | 6.426 | 6.952 |
35.000 | 3.300 | 2.233 | 294 | 3.300 | 7.216 | 7.682 |
37.500 | 3.847 | 2.756 | 628 | 3.847 | 7.954 | 8.436 |
40.000 | 4.407 | 3.293 | 1.000 | 4.407 | 8.720 | 9.218 |
42.500 | 4.982 | 3.843 | 1.406 | 4.982 | 9.512 | 10.030 |
45.000 | 5.570 | 4.408 | 1.850 | 5.570 | 10.334 | 10.865 |
47.500 | 6.172 | 4.987 | 2.324 | 6.172 | 11.171 | 11.703 |
50.000 | 6.788 | 5.580 | 2.810 | 6.788 | 12.010 | 12.542 |
52.500 | 7.417 | 6.186 | 3.302 | 7.417 | 12.848 | 13.380 |
55.000 | 8.060 | 6.807 | 3.802 | 8.060 | 13.687 | 14.218 |
57.500 | 8.718 | 7.442 | 4.308 | 8.718 | 14.525 | 15.057 |
60.000 | 9.389 | 8.091 | 4.822 | 9.389 | 15.364 | 15.895 |
62.500 | 10.073 | 8.754 | 5.342 | 10.073 | 16.202 | 16.734 |
65.000 | 10.772 | 9.430 | 5.870 | 10.772 | 17.040 | 17.572 |
67.500 | 11.484 | 10.121 | 6.402 | 11.484 | 17.879 | 18.410 |
70.000 | 12.220 | 10.835 | 6.952 | 12.220 | 18.729 | 19.260 |
72.500 | 13.062 | 11.647 | 7.574 | 13.062 | 19.681 | 20.213 |
75.000 | 13.922 | 12.476 | 8.206 | 13.922 | 20.633 | 21.165 |
77.500 | 14.799 | 13.323 | 8.846 | 14.799 | 21.585 | 22.117 |
80.000 | 15.694 | 14.188 | 9.496 | 15.694 | 22.538 | 23.070 |
82.500 | 16.607 | 15.071 | 10.154 | 16.607 | 23.490 | 24.022 |
85.000 | 17.538 | 15.971 | 10.822 | 17.538 | 24.443 | 24.974 |
87.500 | 18.486 | 16.890 | 11.498 | 18.486 | 25.395 | 25.927 |
90.000 | 19.438 | 17.826 | 12.182 | 19.438 | 26.347 | 26.879 |
92.500 | 20.390 | 18.777 | 12.876 | 20.390 | 27.300 | 27.831 |
95.000 | 21.343 | 19.729 | 13.580 | 21.343 | 28.252 | 28.784 |
97.500 | 22.295 | 20.682 | 14.292 | 22.295 | 29.204 | 29.736 |
100.000 | 23.248 | 21.634 | 15.012 | 23.248 | 30.157 | 30.689 |
102.500 | 24.243 | 22.629 | 15.774 | 24.243 | 31.152 | 31.684 |
105.000 | 25.293 | 23.679 | 16.590 | 25.293 | 32.202 | 32.734 |
107.500 | 26.343 | 24.729 | 17.416 | 26.343 | 33.252 | 33.784 |
110.000 | 27.393 | 25.779 | 18.252 | 27.393 | 34.302 | 34.834 |
Allgemeine Lohnsteuer ist die Lohnsteuer, die für einen Arbeitnehmer zu erheben ist, der in allen Sozialversicherungszweigen versichert ist.
Tabelle in neuem Fenster öffnen
Besondere maschinelle Jahreslohnsteuer 2026
(Prüftabelle) [3] | ||||||
Jahresbruttolohn (in Euro) | Jahreslohnsteuer 2026 (in Euro) in
Steuerklasse [4] | |||||
I | II | III | IV | V | VI | |
5.000 | 0 | 0 | 0 | 0 | 18 | 700 |
7.500 | 0 | 0 | 0 | 0 | 368 | 1.050 |
10.000 | 0 | 0 | 0 | 0 | 718 | 1.400 |
12.500 | 0 | 0 | 0 | 0 | 1.068 | 1.750 |
15.000 | 0 | 0 | 0 | 0 | 1.418 | 2.359 |
17.500 | 40 | 0 | 0 | 40 | 1.768 | 3.409 |
20.000 | 461 | 0 | 0 | 461 | 2.415 | 4.459 |
22.500 | 995 | 153 | 0 | 995 | 3.465 | 5.509 |
25.000 | 1.604 | 607 | 0 | 1.604 | 4.515 | 6.559 |
27.500 | 2.234 | 1.173 | 0 | 2.234 | 5.565 | 7.514 |
30.000 | 2.886 | 1.788 | 0 | 2.886 | 6.615 | 8.460 |
32.500 | 3.559 | 2.424 | 76 | 3.559 | 7.564 | 9.446 |
35.000 | 4.254 | 3.083 | 466 | 4.254 | 8.510 | 10.473 |
37.500 | 4.971 | 3.763 | 914 | 4.971 | 9.498 | 11.523 |
40.000 | 5.710 | 4.464 | 1.420 | 5.710 | 10.529 | 12.573 |
42.500 | 6.470 | 5.188 | 1.982 | 6.470 | 11.579 | 13.623 |
45.000 | 7.252 | 5.932 | 2.584 | 7.252 | 12.629 | 14.673 |
47.500 | 8.055 | 6.699 | 3.198 | 8.055 | 13.679 | 15.723 |
50.000 | 8.880 | 7.487 | 3.824 | 8.880 | 14.729 | 16.773 |
52.500 | 9.727 | 8.297 | 4.458 | 9.727 | 15.779 | 17.823 |
55.000 | 10.595 | 9.128 | 5.106 | 10.595 | 16.829 | 18.873 |
57.500 | 11.485 | 9.981 | 5.762 | 11.485 | 17.879 | 19.923 |
60.000 | 12.396 | 10.856 | 6.430 | 12.396 | 18.929 | 20.973 |
62.500 | 13.330 | 11.752 | 7.110 | 13.330 | 19.979 | 22.023 |
65.000 | 14.284 | 12.670 | 7.798 | 14.284 | 21.029 | 23.073 |
67.500 | 15.261 | 13.610 | 8.500 | 15.261 | 22.079 | 24.123 |
70.000 | 16.259 | 14.571 | 9.210 | 16.259 | 23.129 | 25.173 |
72.500 | 17.279 | 15.554 | 9.932 | 17.279 | 24.179 | 26.223 |
75.000 | 18.320 | 16.559 | 10.666 | 18.320 | 25.229 | 27.273 |
77.500 | 19.370 | 17.585 | 11.410 | 19.370 | 26.279 | 28.323 |
80.000 | 20.420 | 18.631 | 12.164 | 20.420 | 27.329 | 29.373 |
82.500 | 21.470 | 19.681 | 12.930 | 21.470 | 28.379 | 30.423 |
85.000 | 22.520 | 20.731 | 13.706 | 22.520 | 29.429 | 31.473 |
87.500 | 23.570 | 21.781 | 14.492 | 23.570 | 30.479 | 32.523 |
90.000 | 24.620 | 22.831 | 15.290 | 24.620 | 31.529 | 33.573 |
92.500 | 25.670 | 23.881 | 16.098 | 25.670 | 32.579 | 34.623 |
95.000 | 26.720 | 24.931 | 16.918 | 26.720 | 33.629 | 35.673 |
97.500 | 27.770 | 25.981 | 17.748 | 27.770 | 34.679 | 36.723 |
100.000 | 28.820 | 27.031 | 18.590 | 28.820 | 35.729 | 37.773 |
102.500 | 29.870 | 28.081 | 19.442 | 29.870 | 36.779 | 38.823 |
105.000 | 30.920 | 29.131 | 20.304 | 30.920 | 37.829 | 39.873 |
107.500 | 31.970 | 30.181 | 21.178 | 31.970 | 38.879 | 40.923 |
110.000 | 33.020 | 31.231 | 22.062 | 33.020 | 39.929 | 41.973 |
Besondere Lohnsteuer ist die Lohnsteuer, die für einen Arbeitnehmer zu erheben ist, der in keinem Sozialversicherungszweig versichert ist.
Anlage 2 Stand: (endgültig, korrigierte Fassung)
Programmablaufplan für die Erstellung von Lohnsteuertabellen für 2026 zur manuellen Berechnung der Lohnsteuer (einschließlich der Berechnung des Solidaritätszuschlags und der Bemessungsgrundlage für die Kirchenlohnsteuer)
Inhalt
Tabelle in neuem Fenster öffnen
1. Gesetzliche
Grundlagen/Allgemeines | |
2.
Erläuterungen | |
2.1
Allgemeines | |
2.2 Verhältnis
zur maschinellen Lohnsteuerberechnung | |
2.3 Freibeträge
für Versorgungsbezüge und Altersentlastungsbetrag | |
2.4
Vorsorgepauschale | |
2.5
Feldlängen | |
2.6
Symbole | |
3.
Schnittstellenkonventionen | |
3.1
Eingangsparameter | |
3.2
Ausgangsparameter | |
4. Interne
Felder | |
5.
Programmablaufplan 2026 | |
1. Gesetzliche Grundlagen/Allgemeines
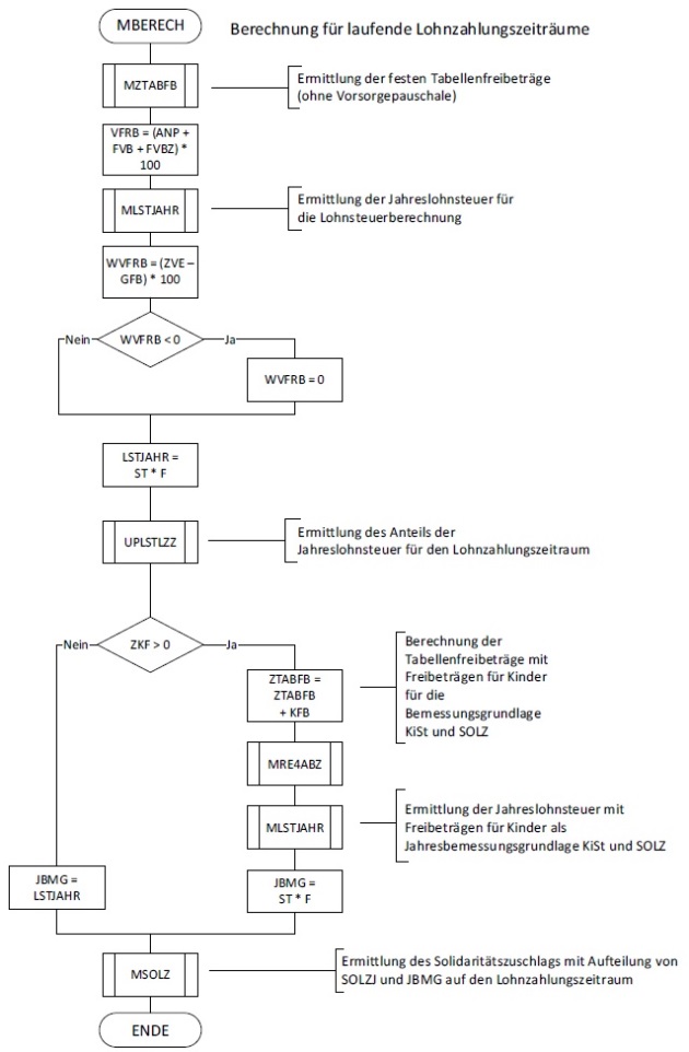
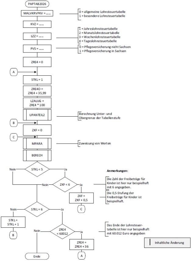
Der Programmablaufplan enthält gem. § 51 Absatz 4 Nummer 1a EStG die Berechnung für die Herstellung von Lohnsteuertabellen einschließlich der Berechnung des Solidaritätszuschlags und der Bemessungsgrundlage für die Kirchenlohnsteuer mit Lohnstufen.
Der Programmablaufplan berücksichtigt für 2026 die Änderungen bei der Berechnung der Vorsorgepauschale durch das Jahressteuergesetz 2020, das Jahressteuergesetz 2022 und das Kreditzweitmarktförderungsgesetz sowie die Anpassungen des Einkommensteuertarifs (einschließlich Anhebung des Grundfreibetrags auf 12.348 Euro), der Zahlenwerte in § 39b Absatz 2 Satz 7 EStG, des Kinderfreibetrags (Anhebung auf 4 878 Euro bzw. 9.756 Euro) und der Freigrenze beim Solidaritätszuschlag (Anhebung auf 20.350 Euro) durch das Steuerfortentwicklungsgesetz.
Bei der Aufstellung wurde für 2026 berücksichtigt, dass
in der gesetzlichen Krankenversicherung und sozialen Pflegeversicherung die Beitragsbemessungsgrenze 69.750 Euro (2025: 66.150 Euro) beträgt,
in der gesetzlichen Krankenversicherung der ermäßigte Beitragssatz (§ 243 SGB V) weiterhin 14,0 % beträgt,
der Zusatzbeitrag in der gesetzlichen Krankenversicherung paritätisch zwischen Arbeitgeber und Arbeitnehmer finanziert wird sowie der durchschnittliche Zusatzbeitragssatz 2,9 % (2025: 2,5 %) beträgt,
in der sozialen Pflegeversicherung der bundeseinheitliche Beitragssatz weiterhin 3,60 % beträgt,
in der allgemeinen Rentenversicherung und Arbeitslosenversicherung die allgemeine Beitragsbemessungsgrenze 101.400 Euro (2025: 96.600 Euro) beträgt,
in der Arbeitslosenversicherung der Beitragssatz 2,6 % beträgt,
in der allgemeinen Rentenversicherung der Beitragssatz weiterhin 18,6 % beträgt.
2. Erläuterungen
2.1 Allgemeines
Es sind tägliche, wöchentliche, monatliche und jährliche Lohnzahlungszeiträume berücksichtigt. Die Aufteilung von Jahresbeträgen auf unterjährige Lohnzahlungszeiträume wird entsprechend den in § 39b Absatz 2 Satz 9 EStG angegebenen Bruchteilen vorgenommen. Bruchteile eines Cent werden entsprechend den Angaben im Programmablaufplan auf ganze Cent aufgerundet bzw. bleiben außer Ansatz.
Hat ein Rechenergebnis oder ein zu übertragendes Feld Dezimalstellen, die im Empfangsfeld nicht vorgesehen sind, und ist im Programmablaufplan nichts anderes angegeben, sind diese überschüssigen Dezimalstellen wegzulassen. Dies gilt jedoch nur für die im Programmablaufplan genannten Felder. Zwischenfelder, die durch die Programmierung oder die verwendete Programmiersprache notwendig werden, sind nicht zu runden.
2.2 Verhältnis zur maschinellen Lohnsteuerberechnung
Der „Programmablaufplan für die Erstellung von Lohnsteuertabellen für 2026 zur manuellen Berechnung der Lohnsteuer“ ist an den „Programmablaufplan für die maschinelle Berechnung der vom Arbeitslohn einzubehaltenden Lohnsteuer, des Solidaritätszuschlags und der Maßstabsteuer für die Kirchenlohnsteuer für 2026“ angelehnt. So sind Felder und Unterprogramme häufig identisch.
2.3 Freibeträge für Versorgungsbezüge und Altersentlastungsbetrag
Werden Versorgungsbezüge als laufender Arbeitslohn gezahlt, bleibt höchstens der auf den jeweiligen Lohnzahlungszeitraum entfallende Anteil der Freibeträge für Versorgungsbezüge (§ 19 Absatz 2 EStG) steuerfrei. Dieser Anteil ist wie folgt zu ermitteln: Bei monatlicher Lohnzahlung sind die Jahresbeträge mit einem Zwölftel, bei wöchentlicher Lohnzahlung die Monatsbeträge mit 7/30 und bei täglicher Lohnzahlung die Monatsbeträge mit 1/30 anzusetzen. Dabei darf der sich hiernach insgesamt ergebende Monatsbetrag auf den nächsten vollen Euro-Betrag, der Wochenbetrag auf den nächsten durch zehn teilbaren Centbetrag und der Tagesbetrag auf den nächsten durch fünf teilbaren Centbetrag aufgerundet werden. Der dem Lohnzahlungszeitraum entsprechende anteilige Höchstbetrag darf auch dann nicht überschritten werden, wenn in früheren Lohnzahlungszeiträumen desselben Kalenderjahres wegen der damaligen Höhe der Versorgungsbezüge ein niedrigerer Betrag als der Höchstbetrag berücksichtigt worden ist. Eine Verrechnung des in einem Monat nicht ausgeschöpften Höchstbetrags mit den, den Höchstbetrag übersteigenden Beträgen eines anderen Monats ist nicht zulässig. Die vorstehenden Regelungen gelten nicht in den Fällen des permanenten Lohnsteuer-Jahresausgleiches nach § 39b Absatz 2 Satz 12 EStG i.V.m. R 39b.8 LStR. Der Zuschlag zum Versorgungsfreibetrag ist in der Steuerklasse VI nicht zu berücksichtigen (§ 39b Absatz 2 Satz 5 Nummer 1 EStG).
Die vorstehende Regelung gilt für die Berücksichtigung des Altersentlastungsbetrags entsprechend.
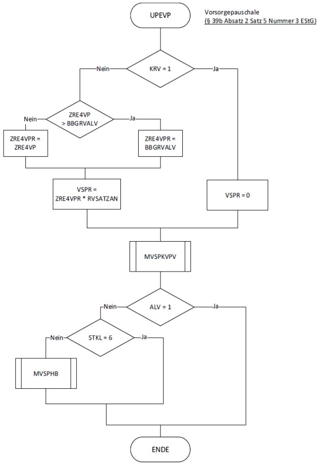
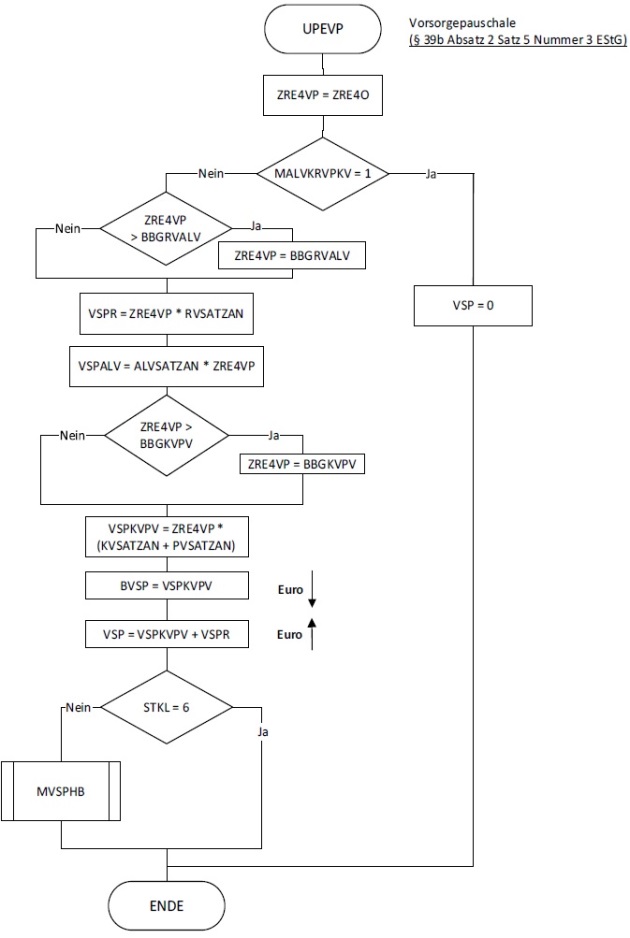
2.4 Vorsorgepauschale
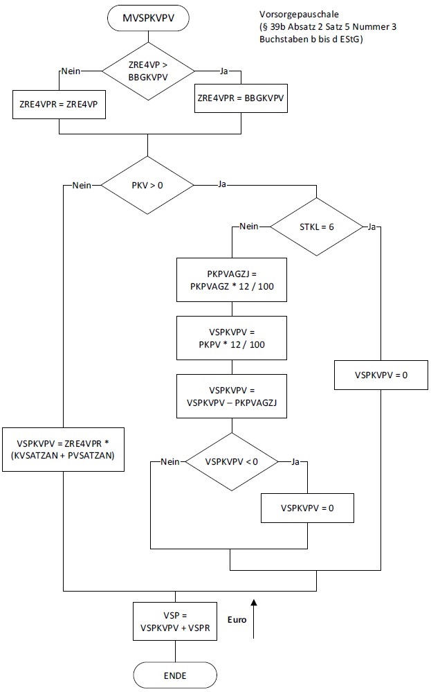
Aus Vereinfachungsgründen werden bei der Erstellung der Lohnsteuertabellen - bezogen auf den Teilbetrag der Vorsorgepauschale für die soziale Pflegeversicherung - der Beitragszuschlag für Kinderlose und die Beitragsabschläge für zweite und weitere Kinder (§ 55 Absatz 3 SGB XI) in keinem Fall berücksichtigt. Beim Teilbetrag der Vorsorgepauschale für die gesetzliche Krankenversicherung ist immer auf den durchschnittlichen Zusatzbeitragssatz der Krankenkassen (s. § 242a SGB V) abzustellen (s. BT-Drs. 18/1529 vom , Seite 65 letzter Absatz).
Liegen für einen privat versicherten Arbeitnehmer Beiträge für eine private Basiskrankenversicherung und private Pflege-Pflichtversicherung als Lohnsteuerabzugsmerkmale vor, ist die Lohnsteuer in einer Nebenrechnung zu ermitteln. Dabei werden die dem Arbeitgeber als Lohnsteuerabzugsmerkmal bereitgestellten Beiträge nach § 39 Absatz 4 Nummer 4 Buchstabe b EStG, etwaig vervielfältigt auf einen Jahresbetrag, vermindert um die nach § 3 Nummer 62 EStG steuerfreien Zuschüsse, mit dem in den Lohnsteuertabellen berücksichtigten Teilbetrag der Vorsorgepauschale für die gesetzliche Kranken- und soziale Pflegeversicherung verglichen. Der so ermittelte Wert ist von dem maßgeblichen Bruttoarbeitslohn abzuziehen oder hinzuzurechnen. Die Lohnsteuer ist für den geminderten oder erhöhten Bruttoarbeitslohn in der Tabelle abzulesen. Für diese Nebenrechnung weisen die Tabellen für privat versicherte Arbeitnehmer die Teilbeträge der Vorsorgepauschale für die gesetzliche Kranken- und soziale Pflegeversicherung aus.
Liegen für einen privat versicherten Arbeitnehmer keine Beiträge für eine private Basiskrankenversicherung und private Pflege-Pflichtversicherung als Lohnsteuerabzugsmerkmale vor, ist der Bruttoarbeitslohn um den in den Lohnsteuertabellen berücksichtigten Teilbetrag der Vorsorgepauschale für die gesetzliche Kranken- und soziale Pflegeversicherung zu erhöhen.
Bei diesen Nebenrechnungen sind die Besonderheiten in Bezug auf die Versicherung gegen Arbeitslosigkeit (s. § 39b Absatz 2 Satz 5 Nummer 3 Buchstabe e EStG) nicht zu beachten.
Ein Arbeitnehmer in der Steuerklasse III (keine Kinder) erhält einen Bruttojahresarbeitslohn von 75.000 Euro. Er ist in der gesetzlichen Rentenversicherung pflichtversichert, arbeitslosenversichert und privat kranken- und pflegeversichert. Die als Lohnsteuerabzugsmerkmal bereitgestellten Beiträge nach § 39 Absatz 4 Nummer 4 Buchstabe b EStG für eine private Basiskrankenversicherung und private Pflege-Pflichtversicherung betragen monatlich 1.100 Euro (jährlich 13.200 Euro). Die steuerfreien Zuschüsse betragen monatlich 600 Euro (jährlich 7.200 Euro).
Die Lohnsteuer nach der allgemeinen Lohnsteuertabelle beträgt 8.330 Euro im Jahr; dabei ist durch die Berücksichtigung der Vorsorgepauschale ein Aufwand für die gesetzliche Kranken- und soziale Pflegeversicherung von 7.149 Euro berücksichtigt. Um die - um die steuerfreien Zuschüsse geminderten - Basiskranken- und PflegePflichtversicherungsbeiträge zu berücksichtigen, sind in einer Nebenrechnung diese Beiträge um den in der allgemeinen Lohnsteuertabelle berücksichtigten Aufwand für die gesetzliche Kranken- und soziale Pflegeversicherung zu mindern. Es verbleiben (6.000 Euro [13.200 Euro – 7.200 Euro] – 7.149 Euro =) -1.149 Euro. In diesem Fall ist die Lohnsteuer bei einem Bruttojahresarbeitslohn von (75.000 Euro + 1.149 Euro =) 76.149 Euro abzulesen. Die Lohnsteuer beträgt in der Steuerklasse III 8.624 Euro.
Ein Beamter in der Steuerklasse I ohne Kinder erhält einen Jahresarbeitslohn von 17.500 Euro. Die als Lohnsteuerabzugsmerkmal bereitgestellten Beiträge nach § 39 Absatz 4 Nummer 4 Buchstabe b EStG für eine private Basiskrankenversicherung und private Pflege-Pflichtversicherung betragen monatlich 200 Euro (jährlich 2.400 Euro). Der Beamte erhält keinen Zuschuss von seinem Arbeitgeber.
Die Lohnsteuer nach der besonderen Lohnsteuertabelle würde ohne Berücksichtigung der als Lohnsteuerabzugsmerkmal bereitgestellten Beiträge 688 Euro im Jahr betragen. In diesem Fall ist die Lohnsteuer jedoch bei einem Jahresarbeitslohn von (17.500 Euro - 2.400 Euro =) 15.100 Euro abzulesen. Die Lohnsteuer beträgt in der Steuerklasse I 231 Euro.
Für Fälle, in denen die Lohnsteuertabellen keine Möglichkeit zur Berechnung anbieten, wird auf der Internetseite www.bmf-steuerrechner.de eine maschinelle Berechnung der Lohnsteuer durch das Bundesministerium der Finanzen angeboten.
2.5 Feldlängen
Das Format und die Länge der Parameter und internen Felder sind bei der Programmierung (Codierung) zu bestimmen, soweit sie sich nicht unmittelbar aus den Erläuterungen oder dem Programmablaufplan ergeben. Feldbeschreibungen ohne Stellenangaben beziehen sich auf Ganzzahlen, ansonsten sind die Nachkommastellen angegeben. Bei der Steuerberechnung werden Gleitkommafelder verwendet.
2.6 Symbole
Die im Programmablaufplan verwendeten Sinnbilder entsprechen der Zeichenschablone nach DIN 66001. Darüber hinaus bedeuten:
Tabelle in neuem Fenster öffnen
↓ | = | Wert nach
unten abrunden (z. B. Euro ↓ = auf volle Euro abrunden) |
↑ | = | Wert nach
oben aufrunden (z. B. Cent ↑ = auf volle Cent aufrunden) |
→ | = | „übertragen nach“ (Zuweisung) |
3. Schnittstellenkonventionen
3.1 Eingangsparameter
Die Plausibilität der Parameter wird im Programm nicht geprüft. Sie müssen daher in Vorprogrammen des Arbeitgebers abgesichert werden. Es kommen z. B. in Betracht:
Vorzeichenprüfung,
Prüfung auf gültigen Inhalt (z. B. Wert in LZZ nur 1, 2, 3 oder 4)
Es werden folgende Eingangsparameter benötigt:
Tabelle in neuem Fenster öffnen
Name | Bedeutung |
KVZ | Kassenindividueller Zusatzbeitragssatz bei einem gesetzlich
krankenversicherten Arbeitnehmer in Prozent (bspw.
2,90 für 2,90 %) mit
2 Dezimalstellen. Es ist der volle Zusatzbeitragssatz anzugeben. Die Aufteilung
in Arbeitnehmer- und Arbeitgeberanteil erfolgt im Programmablauf. |
LZZ | Lohnzahlungszeitraum: |
1 = Jahr | |
2 =
Monat | |
3 =
Woche | |
4 = Tag | |
MALVKRVPKV | Merker für Vorsorgepauschale |
0 = der Arbeitnehmer ist in allen
Sozialversicherungszweigen versichert (allgemeine
Lohnsteuer) | |
1 = wenn nicht 0 (besondere
Lohnsteuer) | |
PVS | 0 =
Pflegeversicherung außerhalb Sachsens |
1 =
Pflegeversicherung in Sachsen |
3.2 Ausgangsparameter
Als Ergebnis stellt das Programm folgende Ausgangsparameter zur Verfügung:
Tabelle in neuem Fenster öffnen
Name | Bedeutung |
BK | Bemessungsgrundlage für die Kirchenlohnsteuer in Cent |
BVSP | Im Rahmen der
Lohnsteuerberechnung im Lohnzahlungszeitraum berücksichtigter Teil der
Vorsorgepauschale für Kranken- und Pflegeversicherungsaufwendungen in Cent |
LSTLZZ | Lohnsteuer im
Lohnzahlungszeitraum in Cent |
LZALOG | Obergrenze
der Tabellenstufe in der Lohnsteuertabelle für den Lohnzahlungszeitraum in
Cent |
LZALUG | Untergrenze
der Tabellenstufe in der Lohnsteuertabelle für den Lohnzahlungszeitraum in
Cent |
SOLZLZZ | Für den
Lohnzahlungszeitraum einzubehaltender Solidaritätszuschlag in Cent |
4. Interne Felder
Das Programm verwendet intern folgende Felder. Sollen solche Felder im Umfeld des Programms verwendet werden, können sie als Ausgangsparameter behandelt werden, soweit sie nicht während des Programmdurchlaufs noch verändert wurden. Die internen Felder müssen vor Aufruf des Programms gelöscht werden:
Tabelle in neuem Fenster öffnen
Name | Bedeutung |
ALVSATZAN | Beitragssatz des Arbeitnehmers zur
Arbeitslosenversicherung (4 Dezimalstellen) |
ANP | Arbeitnehmer-Pauschbetrag in Euro |
ANTEIL1 | Auf den
Lohnzahlungszeitraum entfallender Anteil von Jahreswerten auf ganze Cent
abgerundet |
BBGKVPV | Beitragsbemessungsgrenze in der gesetzlichen Krankenversicherung
und der sozialen Pflegeversicherung in Euro |
BBGRVALV | allgemeine
Beitragsbemessungsgrenze in der allgemeinen Rentenund
Arbeitslosenversicherung in Euro |
DIFF | Differenz
zwischen ST1 und ST2 in Euro |
EFA | Entlastungsbetrag für Alleinerziehende in Euro |
GFB | Grundfreibetrag
in Euro |
JBMG | Jahressteuer
nach
§ 51a EStG,
aus der Solidaritätszuschlag und Bemessungsgrundlage für die Kirchenlohnsteuer
ermittelt werden, in Euro |
JW | Jahreswert,
dessen Anteil für einen Lohnzahlungszeitraum in UPANTEIL errechnet werden soll,
in Cent |
KFB | Summe der
Freibeträge für Kinder in Euro |
KVSATZAG | Beitragssatz
des Arbeitgebers zur gesetzlichen Krankenversicherung unter Berücksichtigung
des durchschnittlichen Zusatzbeitragssatzes eines gesetzlich
krankenversicherten Arbeitnehmers (5 Dezimalstellen) |
KVSATZAN | Beitragssatz
des Arbeitnehmers zur gesetzlichen Krankenversicherung (5 Dezimalstellen) |
KZTAB | Kennzahl für
die Einkommensteuer-Tarifarten: |
1 =
Grundtarif | |
2 =
Splittingverfahren | |
LSTJAHR | Jahreslohnsteuer in Euro |
MIST | Mindeststeuer
für die Steuerklassen V und VI in Euro |
PVSATZAN | Beitragssatz
des Arbeitnehmers zur sozialen Pflegeversicherung (6 Dezimalstellen) |
RVSATZAN | Beitragssatz
des Arbeitnehmers in der allgemeinen gesetzlichen Rentenversicherung (4
Dezimalstellen) |
RW | Rechenwert in
Gleitkommadarstellung |
SAP | Sonderausgaben-Pauschbetrag in Euro |
SOLZFREI | Freigrenze für
den Solidaritätszuschlag in Euro |
SOLZJ | Solidaritätszuschlag auf die Jahreslohnsteuer in Euro, Cent (2
Dezimalstellen) |
SOLZMIN | Zwischenwert
für den Solidaritätszuschlag auf die Jahreslohnsteuer in Euro, Cent (2
Dezimalstellen) |
ST | Tarifliche
Einkommensteuer in Euro |
ST1 | Tarifliche
Einkommensteuer auf das 1,25-fache ZX in Euro |
ST2 | Tarifliche
Einkommensteuer auf das 0,75-fache ZX in Euro |
STKL | Steuerklasse: |
1 = I | |
2 = II | |
3 = III | |
4 = IV | |
5 = V | |
6 = VI | |
VSP | Vorsorgepauschale mit Teilbeträgen für die Rentenversicherung sowie
die gesetzliche Kranken- und soziale Pflegeversicherung nach fiktiven Beträgen
oder ggf. für die private Krankenversicherung in Euro, Cent (2
Dezimalstellen) |
VSPALV | Teilbetrag für die Arbeitslosenversicherung bei der
Berechnung der Vorsorgepauschale in Euro, Cent (2
Dezimalstellen) |
VSPHB | Auf den Höchstbetrag begrenzte Beiträge zur
Arbeitslosenversicherung einschließlich Kranken- und Pflegeversicherung in
Euro, Cent (2 Dezimalstellen) |
VSPKVPV | Vorsorgepauschale mit Teilbeträgen für die
gesetzliche Krankenund soziale Pflegeversicherung nach fiktiven Beträgen oder
ggf. für die private Basiskrankenversicherung und private
Pflege-Pflichtversicherung in Euro, Cent (2 Dezimalstellen) |
VSPN | Vorsorgepauschale mit Teilbeträgen für die
Rentenversicherung sowie auf den Höchstbetrag begrenzten Teilbeiträgen für die
Arbeitslosenversicherung, die gesetzliche Kranken- und soziale
Pflegeversicherung nach fiktiven Beträgen in Euro, Cent (2
Dezimalstellen) |
VSPR | Teilbetrag für die Rentenversicherung
bei der Berechnung der Vorsorgepauschale in Euro, Cent (2 Dezimalstellen) |
W1STKL5 | Erster
Grenzwert in Steuerklasse V/VI in Euro |
W2STKL5 | Zweiter
Grenzwert in Steuerklasse V/VI in Euro |
W3STKL5 | Dritter
Grenzwert in Steuerklasse V/VI in Euro |
X | Zu
versteuerndes Einkommen gem.
§ 32a Absatz 1 und 5
EStG in Euro, Cent (2 Dezimalstellen) |
Y | Gem.
§ 32a Absatz 1
EStG (6 Dezimalstellen) |
ZKF | Zahl der
Freibeträge für Kinder (eine Dezimalstelle, nur bei Steuerklassen I, II, III
und IV) |
ZRE4 | Steuerpflichtiger Arbeitslohn in Euro, Cent (2 Dezimalstellen) |
ZRE4O | Maßgeblicher
steuerpflichtiger Arbeitslohn in Euro, Cent (2 Dezimalstellen) |
ZRE4VP | Auf einen
Jahreslohn hochgerechnetes ZRE4O zur Berechnung der Vorsorgepauschale in Euro,
Cent (2 Dezimalstellen) |
ZTABFB | Feste
Tabellenfreibeträge (ohne Vorsorgepauschale) in Euro |
ZVE | Zu
versteuerndes Einkommen in Euro |
ZX, ZZX, HOCH,
VERGL | Zwischenfelder
zu X für die Berechnung der Steuer nach
§ 39b
Absatz 2 Satz 7 EStG in Euro. |
5. Programmablaufplan zum Erstellen der Lohnsteuertabellen 2026 Tabellensteuerung












Tabelle in neuem Fenster öffnen
Allgemeine Jahreslohnsteuertabelle 2026
(Prüftabelle) [5] | ||||||||
Jahresbruttolohn (in Euro) | Tabellenstufe | Jahreslohnsteuer 2026 (in Euro) in
Steuerklasse | ||||||
von
… Euro | bis
… Euro | I | II | III | IV | V | VI | |
5.000 | 4.968,00 | 5.003,99 | 0 | 0 | 0 | 0 | 377 | 563 |
7.500 | 7.488,00 | 7.523,99 | 0 | 0 | 0 | 0 | 656 | 847 |
10.000 | 9.972,00 | 10.007,99 | 0 | 0 | 0 | 0 | 931 | 1.127 |
12.500 | 12.492,00 | 12.527,99 | 0 | 0 | 0 | 0 | 1.210 | 1.410 |
15.000 | 14.976,00 | 15.011,99 | 0 | 0 | 0 | 0 | 1.486 | 1.690 |
17.500 | 17.496,00 | 17.531,99 | 55 | 0 | 0 | 55 | 1.782 | 1.982 |
20.000 | 19.980,00 | 20.015,99 | 404 | 0 | 0 | 404 | 2.289 | 2.821 |
22.500 | 22.500,00 | 22.535,99 | 818 | 36 | 0 | 818 | 3.141 | 3.673 |
25.000 | 24.984,00 | 25.019,99 | 1.291 | 361 | 0 | 1.291 | 3.980 | 4.512 |
27.500 | 27.468,00 | 27.503,99 | 1.784 | 760 | 0 | 1.784 | 4.819 | 5.351 |
30.000 | 29.988,00 | 30.023,99 | 2.299 | 1.234 | 0 | 2.299 | 5.671 | 6.203 |
32.500 | 32.472,00 | 32.507,99 | 2.820 | 1.726 | 26 | 2.820 | 6.510 | 7.024 |
35.000 | 34.992,00 | 35.027,99 | 3.363 | 2.239 | 332 | 3.363 | 7.300 | 7.766 |
37.500 | 37.476,00 | 37.511,99 | 3.912 | 2.758 | 670 | 3.912 | 8.042 | 8.528 |
40.000 | 39.996,00 | 40.031,99 | 4.483 | 3.299 | 1.052 | 4.483 | 8.824 | 9.326 |
42.500 | 42.480,00 | 42.515,99 | 5.060 | 3.847 | 1.464 | 5.060 | 9.620 | 10.142 |
45.000 | 45.000,00 | 45.035,99 | 5.659 | 4.416 | 1.918 | 5.659 | 10.458 | 10.990 |
47.500 | 47.484,00 | 47.519,99 | 6.263 | 4.991 | 2.398 | 6.263 | 11.297 | 11.829 |
50.000 | 49.968,00 | 50.003,99 | 6.882 | 5.580 | 2.884 | 6.882 | 12.137 | 12.668 |
52.500 | 52.488,00 | 52.523,99 | 7.524 | 6.192 | 3.386 | 7.524 | 12.988 | 13.520 |
55.000 | 54.972,00 | 55.007,99 | 8.170 | 6.809 | 3.886 | 8.170 | 13.827 | 14.359 |
57.500 | 57.492,00 | 57.527,99 | 8.840 | 7.449 | 4.402 | 8.840 | 14.679 | 15.211 |
60.000 | 59.976,00 | 60.011,99 | 9.514 | 8.093 | 4.918 | 9.514 | 15.518 | 16.050 |
62.500 | 62.496,00 | 62.531,99 | 10.212 | 8.762 | 5.448 | 10.212 | 16.370 | 16.902 |
65.000 | 64.980,00 | 65.015,99 | 10.914 | 9.434 | 5.976 | 10.914 | 17.209 | 17.741 |
67.500 | 67.500,00 | 67.535,99 | 11.640 | 10.131 | 6.520 | 11.640 | 18.060 | 18.592 |
70.000 | 69.984,00 | 70.019,99 | 12.381 | 10.841 | 7.070 | 12.381 | 18.911 | 19.443 |
72.500 | 72.468,00 | 72.503,99 | 13.220 | 11.647 | 7.690 | 13.220 | 19.858 | 20.389 |
75.000 | 74.988,00 | 75.023,99 | 14.090 | 12.484 | 8.330 | 14.090 | 20.818 | 21.349 |
77.500 | 77.472,00 | 77.507,99 | 14.965 | 13.325 | 8.966 | 14.965 | 21.764 | 22.296 |
80.000 | 79.992,00 | 80.027,99 | 15.871 | 14.198 | 9.624 | 15.871 | 22.724 | 23.256 |
82.500 | 82.476,00 | 82.511,99 | 16.782 | 15.075 | 10.280 | 16.782 | 23.670 | 24.202 |
85.000 | 84.996,00 | 85.031,99 | 17.723 | 15.983 | 10.954 | 17.723 | 24.630 | 25.162 |
87.500 | 87.480,00 | 87.515,99 | 18.667 | 16.895 | 11.628 | 18.667 | 25.576 | 26.108 |
90.000 | 90.000,00 | 90.035,99 | 19.627 | 17.839 | 12.320 | 19.627 | 26.536 | 27.068 |
92.500 | 92.484,00 | 92.519,99 | 20.573 | 18.784 | 13.010 | 20.573 | 27.483 | 28.014 |
95.000 | 94.968,00 | 95.003,99 | 21.520 | 19.731 | 13.712 | 21.520 | 28.429 | 28.961 |
97.500 | 97.488,00 | 97.523,99 | 22.479 | 20.690 | 14.430 | 22.479 | 29.389 | 29.920 |
100.000 | 99.972,00 | 100.007,99 | 23.426 | 21.636 | 15.148 | 23.426 | 30.335 | 30.867 |
102.500 | 102.492,00 | 102.527,99 | 24.430 | 22.641 | 15.918 | 24.430 | 31.339 | 31.871 |
105.000 | 104.976,00 | 105.011,99 | 25.473 | 23.684 | 16.730 | 25.473 | 32.382 | 32.914 |
107.500 | 107.496,00 | 107.531,99 | 26.532 | 24.742 | 17.564 | 26.532 | 33.441 | 33.973 |
110.000 | 109.980,00 | 110.015,99 | 27.575 | 25.786 | 18.398 | 27.575 | 34.484 | 35.016 |
Allgemeine Lohnsteuer ist die Lohnsteuer, die für einen Arbeitnehmer zu erheben ist, der in allen Sozialversicherungszweigen versichert ist.
Tabelle in neuem Fenster öffnen
Besondere Jahreslohnsteuertabelle 2026
(Prüftabelle) [6] | ||||||||
Jahresbruttolohn (in Euro) | Tabellenstufe | Jahreslohnsteuer 2026 (in Euro) in
Steuerklasse | ||||||
von
… Euro | bis
… Euro | I | II | III | IV | V | VI | |
5.000 | 4.968,00 | 5.003,99 | 0 | 0 | 0 | 0 | 523 | 700 |
7.500 | 7.488,00 | 7.523,99 | 0 | 0 | 0 | 0 | 875 | 1.053 |
10.000 | 9.972,00 | 10.007,99 | 0 | 0 | 0 | 0 | 1.223 | 1.400 |
12.500 | 12.492,00 | 12.527,99 | 0 | 0 | 0 | 0 | 1.576 | 1.753 |
15.000 | 14.976,00 | 15.011,99 | 213 | 0 | 0 | 213 | 1.924 | 2.363 |
17.500 | 17.496,00 | 17.531,99 | 688 | 0 | 0 | 688 | 2.890 | 3.422 |
20.000 | 19.980,00 | 20.015,99 | 1.264 | 341 | 0 | 1.264 | 3.933 | 4.465 |
22.500 | 22.500,00 | 22.535,99 | 1.887 | 851 | 0 | 1.887 | 4.992 | 5.523 |
25.000 | 24.984,00 | 25.019,99 | 2.523 | 1.445 | 0 | 2.523 | 6.035 | 6.567 |
27.500 | 27.468,00 | 27.503,99 | 3.180 | 2.066 | 226 | 3.180 | 7.054 | 7.516 |
30.000 | 29.988,00 | 30.023,99 | 3.869 | 2.718 | 642 | 3.869 | 7.984 | 8.466 |
32.500 | 32.472,00 | 32.507,99 | 4.569 | 3.381 | 1.110 | 4.569 | 8.942 | 9.446 |
35.000 | 34.992,00 | 35.027,99 | 5.301 | 4.076 | 1.644 | 5.301 | 9.958 | 10.484 |
37.500 | 37.476,00 | 37.511,99 | 6.045 | 4.783 | 2.224 | 6.045 | 10.996 | 11.528 |
40.000 | 39.996,00 | 40.031,99 | 6.821 | 5.522 | 2.836 | 6.821 | 12.054 | 12.586 |
42.500 | 42.480,00 | 42.515,99 | 7.607 | 6.272 | 3.450 | 7.607 | 13.098 | 13.629 |
45.000 | 45.000,00 | 45.035,99 | 8.427 | 7.054 | 4.084 | 8.427 | 14.156 | 14.688 |
47.500 | 47.484,00 | 47.519,99 | 9.256 | 7.847 | 4.720 | 9.256 | 15.199 | 15.731 |
50.000 | 49.968,00 | 50.003,99 | 10.107 | 8.661 | 5.368 | 10.107 | 16.243 | 16.774 |
52.500 | 52.488,00 | 52.523,99 | 10.992 | 9.509 | 6.034 | 10.992 | 17.301 | 17.833 |
55.000 | 54.972,00 | 55.007,99 | 11.886 | 10.366 | 6.702 | 11.886 | 18.344 | 18.876 |
57.500 | 57.492,00 | 57.527,99 | 12.814 | 11.257 | 7.390 | 12.814 | 19.403 | 19.934 |
60.000 | 59.976,00 | 60.011,99 | 13.751 | 12.158 | 8.080 | 13.751 | 20.446 | 20.978 |
62.500 | 62.496,00 | 62.531,99 | 14.724 | 13.093 | 8.792 | 14.724 | 21.504 | 22.036 |
65.000 | 64.980,00 | 65.015,99 | 15.703 | 14.036 | 9.502 | 15.703 | 22.548 | 23.079 |
67.500 | 67.500,00 | 67.535,99 | 16.719 | 15.015 | 10.234 | 16.719 | 23.606 | 24.138 |
70.000 | 69.984,00 | 70.019,99 | 17.742 | 16.001 | 10.968 | 17.742 | 24.649 | 25.181 |
72.500 | 72.468,00 | 72.503,99 | 18.783 | 17.009 | 11.710 | 18.783 | 25.693 | 26.224 |
75.000 | 74.988,00 | 75.023,99 | 19.842 | 18.053 | 12.476 | 19.842 | 26.751 | 27.283 |
77.500 | 77.472,00 | 77.507,99 | 20.885 | 19.096 | 13.240 | 20.885 | 27.794 | 28.326 |
80.000 | 79.992,00 | 80.027,99 | 21.943 | 20.154 | 14.028 | 21.943 | 28.853 | 29.384 |
82.500 | 82.476,00 | 82.511,99 | 22.987 | 21.198 | 14.814 | 22.987 | 29.896 | 30.428 |
85.000 | 84.996,00 | 85.031,99 | 24.045 | 22.256 | 15.622 | 24.045 | 30.954 | 31.486 |
87.500 | 87.480,00 | 87.515,99 | 25.088 | 23.299 | 16.430 | 25.088 | 31.998 | 32.529 |
90.000 | 90.000,00 | 90.035,99 | 26.147 | 24.358 | 17.260 | 26.147 | 33.056 | 33.588 |
92.500 | 92.484,00 | 92.519,99 | 27.190 | 25.401 | 18.090 | 27.190 | 34.099 | 34.631 |
95.000 | 94.968,00 | 95.003,99 | 28.233 | 26.444 | 18.930 | 28.233 | 35.143 | 35.674 |
97.500 | 97.488,00 | 97.523,99 | 29.292 | 27.503 | 19.792 | 29.292 | 36.201 | 36.733 |
100.000 | 99.972,00 | 100.007,99 | 30.335 | 28.546 | 20.654 | 30.335 | 37.244 | 37.776 |
102.500 | 102.492,00 | 102.527,99 | 31.393 | 29.604 | 21.540 | 31.393 | 38.303 | 38.834 |
105.000 | 104.976,00 | 105.011,99 | 32.437 | 30.648 | 22.422 | 32.437 | 39.346 | 39.878 |
107.500 | 107.496,00 | 107.531,99 | 33.495 | 31.706 | 23.330 | 33.495 | 40.404 | 40.936 |
110.000 | 109.980,00 | 110.015,99 | 34.538 | 32.749 | 24.234 | 34.538 | 41.448 | 41.979 |
Besondere Lohnsteuer ist die Lohnsteuer, die für einen Arbeitnehmer zu erheben ist, der in keinem Sozialversicherungszweig versichert ist.
Anlage 3 Stand: (endgültig)
Programmablaufplan für die Begrenzung der von Versorgungsbezügen einzubehaltenden Lohnsteuer und des Solidaritätszuschlags nach den Abkommen zur Vermeidung der Doppelbesteuerung ab 2026
Dieser Programmablaufplan ermöglicht die Ermittlung der Lohnsteuer und des Solidaritätszuschlags für Versorgungsbezüge, für die eine Quellensteuerbegrenzung nach den Abkommen zur Vermeidung der Doppelbesteuerung (DBA) vorgesehen ist. Er nutzt dabei zur Steuerberechnung den Programmablaufplan zur maschinellen Berechnung der Lohnsteuer. Programme auf Basis dieses Programmablaufplans können auch als Unterprogramm in ein Lohnsteuerberechnungs- oder Lohnabrechnungsprogramm eingefügt werden, wenn die unter Pkt. 3.1.1 und 3.1.2 beschriebenen Eingangsparameter zur Verfügung gestellt werden.
Inhalt
Tabelle in neuem Fenster öffnen
1.
Allgemeines | |
2. Feldlängen
und Symbole | |
3.
Schnittstellenkonventionen | |
3.1
Eingangsparameter | |
3.1.1
Eingangsparameter zur Steuerung | |
3.1.2
Eingangsparameter zur Weitergabe an die Lohnsteuerberechnung | |
3.1.3 Interne
Felder zur Weitergabe an die Lohnsteuerberechnung | |
3.2
Ausgangsparameter | |
4. Interne
Felder | |
4.1 Interne
Felder, die von der Lohnsteuerberechnung bereitgestellt werden | |
4.2 Sonstige interne Felder | |
5.
Programmablaufplan (DBA) ab 2026 | |
1. Allgemeines
Dieser Programmablaufplan begrenzt den Lohnsteuerabzug auf Versorgungsbezüge von beschränkt steuerpflichtigen Versorgungsempfängern, denen die Abkommensvorteile nach den DBA Türkei, Spanien oder Norwegen zustehen. Der Programmablaufplan gilt bis zu seiner Aufhebung oder Änderung jahresübergreifend fort. Die Lohnsteuerberechnung erfolgt dabei unter Berücksichtigung des jeweiligen Programmablaufplans zur maschinellen Berechnung der Lohnsteuer für den entsprechenden Lohnzahlungszeitraum. Die Ausführungen zum Programmablaufplan zur maschinellen Berechnung der Lohnsteuer gelten für die Begrenzung der Lohnsteuer nach den DBA entsprechend. Es gelten darüber hinaus folgende Einschränkungen:
Der Programmablaufplan gilt ausschließlich für Versorgungsbezüge.
Neben den laufenden Versorgungsbezügen können sonstige Versorgungsbezüge berücksichtigt werden. Ist in vorangegangenen Lohnzahlungszeiträumen Arbeitslohn gezahlt worden, der kein Versorgungsbezug ist, ist dieser für Zwecke dieses Programmablaufplans bei der Ermittlung des voraussichtlichen Jahresarbeitslohns (§ 39b Absatz 3 EStG) nicht zu berücksichtigen.
Der Programmablaufplan gilt ausschließlich für beschränkt Steuerpflichtige, jedoch nicht für beschränkt Steuerpflichtige, die nach § 1 Absatz 3 EStG wie unbeschränkt Steuerpflichtige behandelt werden.
Eine Berechnung der Bemessungsgrundlage der Kirchensteuer erfolgt nicht.
Eingaben, die Sachverhalte abbilden, die beschränkt Steuerpflichtige nicht erfüllen können sind unzulässig.
Im Falle des DBA Spanien sind Versorgungsbezüge ausgeschlossen, die vor dem begonnen haben. Für Versorgungsbezüge die vor dem begonnen haben, ist der Programmablaufplan zur maschinellen Berechnung der Lohnsteuer anzuwenden. Das gilt auch bei mehreren Versorgungsbezügen, wenn einer der Versorgungsbezüge vor dem begonnen hat.
Die Anwendung dieses Programmablaufplans durch den Arbeitgeber ist zulässig, wenn die zuvor genannten Einschränkungen eingehalten sind und dem Arbeitgeber eine Bescheinigung für den Lohnsteuerabzug bei beschränkter Einkommensteuerpflicht nach § 1 Absatz 4 i. V. m. § 39 Absatz 2 und 3 EStG vorliegt, aus der die Anwendbarkeit des entsprechenden DBA hervorgeht.
Ist eine Steuerberechnung nach diesem Programmablaufplan wegen der zuvor genannten Einschränkungen und Vorgaben nicht zulässig, ist die Lohnsteuer nach den allgemeinen Regeln und unter Beachtung des Programmablaufplans für die maschinellen Berechnung der vom Arbeitslohn einzubehaltenden Lohnsteuer zu berechnen, es sei denn der Lohnsteuerabzug kann nach Vorlage einer Freistellungsbescheinigung unterbleiben.
2. Feldlängen und Symbole
Das Format und die Länge der Parameter und internen Felder sind bei der Programmierung (Codierung) zu bestimmen, soweit sie sich nicht unmittelbar aus den Erläuterungen oder dem Programmablaufplan ergeben. Feldbeschreibungen ohne Stellenangaben beziehen sich auf Ganzzahlen, ansonsten sind die Nachkommastellen angegeben. Die im Programmablaufplan verwendeten Sinnbilder entsprechen der Zeichenschablone nach DIN 66001.
3. Schnittstellenkonventionen
3.1 Eingangsparameter
Die Plausibilität der Parameter wird im Programm nicht geprüft. Sie müssen daher in Vorprogrammen des Arbeitgebers abgesichert werden. Es kommen z. B. in Betracht:
Vorzeichenprüfung (z. B. darf der Wert in VBEZ nicht negativ sein),
Prüfung auf gültigen Inhalt (z. B. Wert in LZZ nur 1, 2, 3 oder 4),
Prüfung auf gültigen Inhalt (Wert in STKL nur 1 oder 6),
Prüfung von Eingangswerten im Verhältnis zu anderen Eingangswerten, z. B.:
SONSTENT darf nicht größer als SONSTB sein, da die Entschädigungen in den sonstigen Bezügen enthalten sein müssen,
wenn STKL = 6 ist, darf die Eingabe von JHINZU und LZZHINZU nicht möglich sein.
3.1.1 Eingangsparameter zur Steuerung
Es werden folgende Eingangsparameter zur Steuerung und Begrenzung der Lohnsteuer benötigt:
Tabelle in neuem Fenster öffnen
Name | Bedeutung |
LAND | 1 =
DBA Türkei |
2 =
DBA Norwegen | |
3 =
DBA Spanien |
3.1.2 Eingangsparameter zur Weitergabe an die Lohnsteuerberechnung
Es werden folgende Eingangsparameter zur Weitergabe an die maschinelle Lohnsteuerberechnung benötigt (Schnittstelle Teil 1):
Tabelle in neuem Fenster öffnen
Name | Bedeutung | |
JFREIB | Jahresfreibetrag für die Ermittlung der Lohnsteuer für die
sonstigen Bezüge nach Maßgabe der Eintragung auf der Bescheinigung für den
Lohnsteuerabzug in Cent (ggf. 0) | |
JHINZU | Jahreshinzurechnungsbetrag für die Ermittlung der Lohnsteuer für
die sonstigen Bezüge nach Maßgabe der Eintragung auf der Bescheinigung für den
Lohnsteuerabzug in Cent (ggf. 0) | |
JRE4ENT | In JVBEZ
enthaltene Entschädigungen nach
§ 24 Nummer 1
EStG in Cent | |
JVBEZ | Voraussichtliche Versorgungsbezüge im Kalenderjahr ohne sonstige
Bezüge in Cent. Anmerkung: Die Eingabe dieses Feldes (ggf. 0) ist erforderlich
bei Eingabe „sonstiger Bezüge“ (Feld VBS). | |
Sind in
einem vorangegangenen Abrechnungszeitraum bereits sonstige Bezüge gezahlt
worden, so sind sie den voraussichtlichen Versorgungsbezügen im Kalenderjahre
hinzuzurechnen. | ||
KRV | Merker für
die Vorsorgepauschale | |
0 = | der
Versorgungsempfänger ist in der gesetzlichen Rentenversicherung oder einer
berufsständischen Versorgungseinrichtung pflichtversichert oder, bei Befreiung
von der Versicherungspflicht freiwillig versichert | |
1 = | wenn nicht
0 | |
KVZ | Kassenindividueller Zusatzbeitrag bei einem gesetzlich
krankenversicherten Versorgungsempfängers in Prozent (bspw. 2,90
für 2,90 %) mit 2 Dezimalstellen | |
LZZ | Lohnzahlungszeitraum: | |
1 =
Jahr | ||
2 =
Monat | ||
3 =
Woche | ||
4 =
Tag | ||
LZZFREIB | Der in der
Bescheinigung für den Lohnsteuerabzug eingetragene Freibetrag für den
Lohnzahlungszeitraum in Cent | |
LZZHINZU | Der in der
Bescheinigung für den Lohnsteuerabzug eingetragene Hinzurechnungsbetrag für den
Lohnzahlungszeitraum in Cent | |
PKPV | Die in der Bescheinigung für den Lohnsteuerabzug
eingetragenen Beiträge des Versorgungsempfängers zur privaten Basiskrankenund
Pflege-Pflichtversicherung im Sinne des
§ 10 Absatz 1 Nummer 3 EStG in Cent; der
Wert ist unabhängig vom Lohnzahlungszeitraum immer als Monatsbetrag
anzugeben | |
PKPVAGZ | Steuerfreier Arbeitgeberzuschuss für eine private
Krankenversicherung und für eine private Pflege-Pflichtversicherung in Cent;
der Wert ist unabhängig vom Lohnzahlungszeitraum immer als Monatsbetrag
anzugeben | |
PKV | 0 =
gesetzlich krankenversicherte Versorgungsempfänger | |
1 =
ausschließlich privat krankenversicherte
Versorgungsempfänger | ||
PVA | Zahl der
beim Arbeitnehmer zu berücksichtigenden Beitragsabschläge in der sozialen
Pflegeversicherung bei mehr als einem Kind | |
0 = kein
Abschlag | ||
1 =
Beitragsabschlag für das 2. Kind | ||
2 =
Beitragsabschläge für das 2. und 3. Kind | ||
3 =
Beitragsabschläge für 2. bis 4. Kinder | ||
4 =
Beitragsabschläge für 2. bis 5. oder mehr Kinder | ||
PVS | 1, wenn bei
der sozialen Pflegeversicherung die Besonderheiten in Sachsen zu
berücksichtigen sind bzw. zu berücksichtigen wären | |
PVZ | 1, wenn der
Versorgungsempfänger den Zuschlag zur sozialen Pflegeversicherung zu zahlen
hat | |
SONSTENT | In VBS
enthaltene Entschädigungen nach
§ 24 Nummer 1
EStG in Cent | |
STERBE | Sterbegeld
bei Versorgungsbezügen sowie Kapitalauszahlungen/Abfindungen in Cent | |
STKL | Steuerklasse: | |
1 = I | ||
6 = VI | ||
VBEZ | Steuerpflichtiger Versorgungsbezug vor Berücksichtigung des
Versorgungsfreibetrags und des Zuschlags zum Versorgungsfreibetrag und des in
der Bescheinigung für den Lohnsteuerabzug für den Lohnzahlungszeitraum
eingetragenen Freibetrags bzw. Hinzurechnungsbetrags in Cent | |
VBEZM | Versorgungsbezug im Januar 2005 bzw. für den ersten vollen Monat,
wenn der Versorgungsbezug erstmalig nach Januar 2005 gewährt wurde in Cent | |
VBEZS | Voraussichtliche Sonderzahlungen von Versorgungsbezügen im
Kalenderjahr des Versorgungsbeginns bei Versorgungsempfängern ohne Sterbegeld,
Kapitalauszahlungen/Abfindungen in Cent | |
VBS | Sonstige
Versorgungsbezüge (einschließlich Vergütung aus mehrjähriger Tätigkeit,
Sterbegeld bei Versorgungsbezügen sowie Kapitalauszahlungen/Abfindungen) in
Cent (ggf. 0) | |
VJAHR | Jahr, in
dem der Versorgungsbezug erstmalig gewährt wurde; werden mehrere
Versorgungsbezüge gezahlt, wird aus Vereinfachungsgründen für die Berechnung
das Jahr des ältesten erstmaligen Bezugs herangezogen, ausgenommen Fälle des
DBA Spanien (siehe hierzu
Einschränkungen unter 1.) | |
ZMVB | Zahl der
Monate, für die im Kalenderjahr Versorgungsbezüge gezahlt werden [nur
erforderlich bei Jahresberechnung (LZZ = 1)] | |
3.1.3 Interne Felder zur Weitergabe an die Lohnsteuerberechnung
Es werden folgende interne Felder zur Weitergabe an die maschinelle Lohnsteuerberechnung benötigt (Schnittstelle Teil 2), die jeweils wie folgt zu belegen sind:
Tabelle in neuem Fenster öffnen
Name | Bedeutung |
AF | = 0; keine
Anwendung des Faktorverfahrens |
AJAHR | = 0; kein
Altersentlastungsbetrag |
ALTER1 | = 0; kein
Altersentlastungsbetrag |
ALV | = 1; keine Versicherung gegen
Arbeitslosigkeit |
F | = 0; keine
Anwendung des Faktorverfahrens |
JRE4 | =
JVBEZ |
MBV | = 0; keine
Berücksichtigung nicht zu besteuernder Vorteile bei
Vermögensbeteiligungen. |
R | = 0; eine
Berechnung der Bemessungsgrundlage der Kirchensteuer erfolgt nicht. |
RE4 | = VBEZ |
SONSTB | = VBS |
ZKF | = 0; kein
Kinderfreibetrag |
3.2 Ausgangsparameter
Als Ergebnis stellt das Programm folgende Ausgangsparameter zur Verfügung:
Tabelle in neuem Fenster öffnen
Name | Bedeutung |
BK | = 0;
Bemessungsgrundlage für die Kirchenlohnsteuer in Cent |
BKS | = 0;
Bemessungsgrundlage der sonstigen Bezüge für die
Kirchenlohnsteuer in Cent |
LSTLZZ | Für den
Lohnzahlungszeitraum einzubehaltende Lohnsteuer in Cent |
SOLZLZZ | Für den
Lohnzahlungszeitraum einzubehaltender Solidaritätszuschlag in Cent |
SOLZS | Solidaritätszuschlag für sonstige Bezüge in Cent |
STS | Lohnsteuer
für sonstige Bezüge in Cent |
VFRBLZZ | im
Lohnabrechnungszeitraum berücksichtigter Freibetrag nach dem
DBA Türkei in Cent zum
Ausweis in Zeile 34 der Lohnsteuerbescheinigung |
4. Interne Felder
Das Programm verwendet intern folgende Felder (wenn ggf. solche Felder im Umfeld des Programms verwendet werden sollen, können sie als Ausgangsparameter behandelt werden, soweit sie nicht während des Programmdurchlaufs noch verändert wurden). Die internen Felder müssen vor Aufruf des Programms gelöscht werden.
4.1 Interne Felder, die von der Lohnsteuerberechnung für die Quellensteuerbegrenzung nach den DBA bereitgestellt werden
Tabelle in neuem Fenster öffnen
Name | Bedeutung |
VFRB | Verbrauchter
Freibetrag bei Berechnung des laufenden Arbeitslohns in Cent |
VFRBS1 | Verbrauchter
Freibetrag bei Berechnung des voraussichtlichen Jahresarbeitslohns in Cent |
VFRBS2 | Verbrauchter
Freibetrag bei Berechnung der sonstigen Bezüge in Cent |
WVFRB | Für die
weitergehende Berücksichtigung des Steuerfreibetrags nach dem
DBA Türkei verfügbarer zu
versteuernder Jahresbetrag über dem Grundfreibetrag bei der Berechnung des
laufenden Arbeitslohns in Cent |
WVFRBO | Für die
weitergehende Berücksichtigung des Steuerfreibetrags nach dem
DBA Türkei verfügbarer zu
versteuernder Jahresbetrag über dem Grundfreibetrag bei der Berechnung des
voraussichtlichen Jahresarbeitslohns in Cent |
WVFRBM | Für die
weitergehende Berücksichtigung des Steuerfreibetrags nach dem
DBA Türkei verfügbarer zu
versteuernder Jahresbetrag über dem Grundfreibetrag bei der Berechnung der
sonstigen Bezüge in Cent |
4.2 Sonstige interne Felder
Tabelle in neuem Fenster öffnen
Name | Bedeutung |
ANTEIL1 | Auf den
Lohnzahlungszeitraum entfallender Anteil von Jahreswerten auf ganze Cent
abgerundet |
BRUTTO | Bruttogesamtbezüge im Lohnzahlungszeitraum als Bemessungsgrundlage
der Lohnsteuerbegrenzung nach Quellensteuerhöchstsätzen in Cent |
DBAFREIB | Über die
lohnsteuerlichen Pauschbeträge hinausgehend zu berücksichtigender Freibetrag
nach dem
DBA Türkei in Cent |
JW | Jahreswert,
dessen Anteil für einen Lohnzahlungszeitraum in UPANTEIL errechnet werden soll
in Cent |
ST1 | Zwischenfeld
der Lohnsteuer in Cent |
STDBA | Maximale
Gesamtsteuerbelastung nach dem DBA in Cent |
STG | Gesamtsteuerbelastung nach der Lohnsteuerberechnung ohne DBA in
Cent |






Prüftabelle für das Jahr 2026 [7]
Tabelle in neuem Fenster öffnen
Jahresbruttobezüge (in Euro) [8] | Jahreslohnsteuer 2026 (in Euro) in
Steuerklasse | |||||
I | VI | I | VI | I | VI | |
5.000 | 0 | 500 | 0 | 534 | 0 | 250 |
7.500 | 0 | 750 | 0 | 801 | 0 | 375 |
10.000 | 0 | 1.000 | 0 | 1.113 | 0 | 500 |
12.500 | 0 | 1.250 | 0 | 1.425 | 0 | 625 |
15.000 | 0 | 1.500 | 0 | 1.737 | 0 | 750 |
17.500 | 0 | 1.750 | 293 | 2.208 | 293 | 875 |
20.000 | 0 | 2.000 | 726 | 3.000 | 726 | 1.000 |
22.500 | 0 | 2.250 | 1.245 | 3.375 | 1.125 | 1.125 |
25.000 | 0 | 2.500 | 1.795 | 3.750 | 1.250 | 1.250 |
27.500 | 340 | 2.750 | 2.361 | 4.125 | 1.375 | 1.375 |
30.000 | 784 | 3.000 | 2.945 | 4.500 | 1.500 | 1.500 |
32.500 | 1.309 | 3.250 | 3.546 | 4.875 | 1.625 | 1.625 |
35.000 | 1.861 | 3.500 | 4.165 | 5.250 | 1.750 | 1.750 |
37.500 | 2.430 | 3.750 | 4.800 | 5.625 | 1.875 | 1.875 |
40.000 | 3.016 | 4.000 | 5.453 | 6.000 | 2.000 | 2.000 |
42.500 | 3.619 | 4.250 | 6.123 | 6.375 | 2.125 | 2.125 |
45.000 | 4.239 | 4.500 | 6.750 | 6.750 | 2.250 | 2.250 |
47.500 | 4.750 | 4.750 | 7.125 | 7.125 | 2.375 | 2.375 |
50.000 | 5.000 | 5.000 | 7.500 | 7.500 | 2.500 | 2.500 |
52.500 | 5.250 | 5.250 | 7.875 | 7.875 | 2.625 | 2.625 |
55.000 | 5.500 | 5.500 | 8.250 | 8.250 | 2.750 | 2.750 |
57.500 | 5.750 | 5.750 | 8.625 | 8.625 | 2.875 | 2.875 |
60.000 | 6.000 | 6.000 | 9.000 | 9.000 | 3.000 | 3.000 |
62.500 | 6.250 | 6.250 | 9.375 | 9.375 | 3.125 | 3.125 |
65.000 | 6.500 | 6.500 | 9.750 | 9.750 | 3.250 | 3.250 |
67.500 | 6.750 | 6.750 | 10.125 | 10.125 | 3.375 | 3.375 |
70.000 | 7.000 | 7.000 | 10.500 | 10.500 | 3.500 | 3.500 |
72.500 | 7.250 | 7.250 | 10.875 | 10.875 | 3.625 | 3.625 |
75.000 | 7.500 | 7.500 | 11.250 | 11.250 | 3.750 | 3.750 |
77.500 | 7.750 | 7.750 | 11.625 | 11.625 | 3.875 | 3.875 |
80.000 | 8.000 | 8.000 | 12.000 | 12.000 | 4.000 | 4.000 |
82.500 | 8.250 | 8.250 | 12.375 | 12.375 | 4.125 | 4.125 |
85.000 | 8.500 | 8.500 | 12.750 | 12.750 | 4.250 | 4.250 |
87.500 | 8.750 | 8.750 | 13.125 | 13.125 | 4.375 | 4.375 |
90.000 | 9.000 | 9.000 | 13.500 | 13.500 | 4.500 | 4.500 |
92.500 | 9.250 | 9.250 | 13.875 | 13.875 | 4.625 | 4.625 |
95.000 | 9.500 | 9.500 | 14.250 | 14.250 | 4.750 | 4.750 |
97.500 | 9.750 | 9.750 | 14.625 | 14.625 | 4.875 | 4.875 |
100.000 | 10.000 | 10.000 | 15.000 | 15.000 | 5.000 | 5.000 |
102.500 | 10.250 | 10.250 | 15.375 | 15.375 | 5.125 | 5.125 |
105.000 | 10.500 | 10.500 | 15.750 | 15.750 | 5.250 | 5.250 |
107.500 | 10.750 | 10.750 | 16.125 | 16.125 | 5.375 | 5.375 |
110.000 | 11.000 | 11.000 | 16.500 | 16.500 | 5.500 | 5.500 |
BMF v. - IV C 5 - S 2361/00025/016/028
Fundstelle(n):
BStBl 2025 I Seite 1948
PAAAK-00685
1Berechnet mit den Merkern ALV, KRV und PKV = 0 sowie KVZ = 2,90.
2In der Steuerklasse II gilt PVZ = 0, in den anderen Steuerklassen gilt PVZ = 1.
3Berechnet mit den Merkern ALV, KRV und PKV = 1.
4In der Steuerklasse III gilt PKPV = 50.000, in der Steuerklasse VI gilt PKPV = 0, in den anderen Steuerklassen gilt PKPV = 30.000.
5Berechnet mit den Merkern MALVKRVPKV = 0 sowie KVZ = 2,90.
6Berechnet mit dem Merker MALVKRVPKV = 1.
7Berechnet mit den Merkern KRV = 1, PVA, PVS und PKV = 0, PVZ = 1 sowie KVZ = 2,90.
8VJAHR = 2026, ZMVB = 12, VBEZS = 0, VBEZM = Jahresbruttobezug / 12 (Bruchteile eines Cent entfallen)