Programmablaufpläne für den Lohnsteuerabzug 2024
Bezug: BStBl 2023 I S. 1014
Im Einvernehmen mit den obersten Finanzbehörden der Länder wird hiermit der Programmablaufplan für die maschinelle Berechnung der vom Arbeitslohn einzubehaltenden Lohnsteuer, des Solidaritätszuschlags und der Maßstabsteuer für die Kirchenlohnsteuer für 2024 bekannt gemacht (§ 39b Absatz 6 EStG).
Der Programmablaufplan berücksichtigt die Anpassungen des Einkommensteuertarifs, der Zahlenwerte in § 39b Absatz 2 Satz 7 EStG und des Kinderfreibetrags durch das beschlossene Inflationsausgleichgesetz sowie die geplanten Beitragsbemessungsgrenzen für 2024. Es wird im Übrigen von einem Zusatzbeitrag in der gesetzlichen Krankenversicherung von 1,7 % ausgegangen.
Der Programmablaufplan berücksichtigt nicht die möglichen Änderungen durch das noch nicht abgeschlossene Gesetzgebungsverfahren zum Wachstumschancengesetz. Diesbezüglich wird Anfang 2024 - nach Abschluss des Gesetzgebungsverfahrens - ein geänderter Programmablaufplan für die maschinelle Lohnsteuerberechnung mit weiteren Einzelheiten zur Korrektur des Lohnsteuerabzugs bekannt gemacht.
Im Übrigen wird auf die Erläuterungen unter „1. Gesetzliche Grundlagen/Allgemeines“ hingewiesen.
Bis zur Bekanntmachung eines Programmablaufplans für die Erstellung von Lohnsteuertabellen für 2024 zur manuellen Berechnung der Lohnsteuer (§ 51 Absatz 4 Nummer 1a EStG) gilt folgende Übergangsregelung:
Arbeitgeber, die die Lohnsteuer manuell ermitteln, können für einen Übergangszeitraum die Lohnsteuer auch auf Grundlage von Lohnsteuertabellen für 2023 (Bekanntmachung vom , BStBl 2023 I S. 1014, Anlage 2) ermitteln, wenn der Arbeitnehmer nicht ausdrücklich widerspricht. Der Programmablaufplan für die Erstellung von Lohnsteuertabellen für 2024 zur manuellen Berechnung der Lohnsteuer (einschließlich der Berechnung des Solidaritätszuschlags und der Bemessungsgrundlage für die Kirchenlohnsteuer) wird Anfang 2024 zusammen mit dem geänderten Programmablaufplan für die maschinelle Lohnsteuerberechnung bekannt gemacht (s. Rn. 3).
Anlage
Stand: (endgültig)
Programmablaufplan für die maschinelle Berechnung der vom Arbeitslohn einzubehaltenden Lohnsteuer, des Solidaritätszuschlags und der Maßstabsteuer für die Kirchenlohnsteuer für 2024
Das Programm bietet die Möglichkeit, die Werte von Lohnsteuer, Solidaritätszuschlag und Bemessungsgrundlage für die Kirchenlohnsteuer in Euro maschinell zu berechnen. Das Programm kann als Unterprogramm in ein Lohnabrechnungsverfahren eingefügt werden, wenn die unter 3.1 beschriebenen Eingangsparameter zur Verfügung gestellt werden. Es ist auch für den Lohnsteuer-Jahresausgleich durch den Arbeitgeber nach § 42b EStG einsetzbar.
Inhalt
Tabelle in neuem Fenster öffnen
1. Gesetzliche
Grundlagen/Allgemeines | |
2.
Erläuterungen | |
2.1
Allgemeines | |
2.2
Feldlängen | |
2.3
Symbole | |
2.4
Kassenindividueller Zusatzbeitragssatz bei gesetzlich krankenversicherten
Arbeitnehmern | |
3.
Schnittstellenkonventionen | |
3.1
Eingangsparameter | |
3.2
Ausgangsparameter | |
3.3
Ausgangsparameter DBA | |
4. Interne
Felder | |
5.
Programmablaufplan 2024 | |
1. Gesetzliche Grundlagen/Allgemeines
Der Programmablaufplan enthält gem. § 39b Absatz 6 EStG:
die Berechnung der vom laufenden Arbeitslohn nach § 39b Absatz 2 EStG einzubehaltenden Lohnsteuer für Lohnzahlungszeiträume, die nach dem , aber vor dem enden,
die Berechnung der von sonstigen Bezügen nach § 39b Absatz 3 Satz 1 bis 8 EStG einzubehaltenden Lohnsteuer für sonstige Bezüge, die nach dem , aber vor dem zufließen,
die Berechnung des Solidaritätszuschlags auf laufenden Arbeitslohn, der für einen nach dem , aber vor dem endenden Lohnzahlungszeitraum gezahlt wird, und auf sonstige Bezüge, die nach dem , aber vor dem zufließen,
die Ermittlung der Bemessungsgrundlage für die einzubehaltende Kirchenlohnsteuer (Minderung der ermittelten Lohnsteuer nach § 51a EStG).
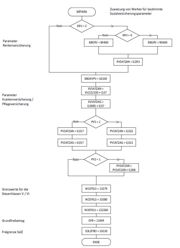
Der Programmablaufplan berücksichtigt die für 2024 vorgesehenen Anpassungen des Einkommensteuertarifs (einschließlich Anhebung des Grundfreibetrags auf 11.604 Euro), der Zahlenwerte in § 39b Absatz 2 Satz 7 EStG, des Kinderfreibetrags (Anhebung auf 4.656 Euro bzw. 9.312 Euro) und der Freigrenze beim Solidaritätszuschlag (Anhebung auf 18.130 Euro) durch das Inflationsausgleichsgesetz. Die Änderungen des § 39b Absatz 2 Satz 5 Nummer 3 EStG durch das Jahressteuergesetz 2020 sind bisher nicht umsetzungsreif und daher nicht berücksichtigt.
Bei der Aufstellung wurde im Übrigen berücksichtigt, dass
in der gesetzlichen Krankenversicherung und sozialen Pflegeversicherung die Beitragsbemessungsgrenze 62.100 Euro (2023: 59.850 Euro) beträgt,
in der gesetzlichen Krankenversicherung der ermäßigte Beitragssatz (§ 243 SGB V) weiterhin 14,0 % beträgt,
der Zusatzbeitrag in der gesetzlichen Krankenversicherung paritätisch zwischen Arbeitgeber und Arbeitnehmer finanziert wird sowie der durchschnittliche Zusatzbeitragssatz 1,7 % beträgt,
in der sozialen Pflegeversicherung der bundeseinheitliche Beitragssatz weiterhin 3,40 % und der Zuschlag für Kinderlose weiterhin 0,6 % beträgt,
in der allgemeinen Rentenversicherung die allgemeine Beitragsbemessungsgrenze (BBG West) 90.600 Euro (2023: 87.600 Euro) und die Beitragsbemessungsgrenze Ost (BBG Ost) 89.400 Euro (2023: 85.200 Euro) beträgt,
in der allgemeinen Rentenversicherung der Beitragssatz weiterhin 18,6 % beträgt.
2. Erläuterungen
2.1 Allgemeines
Es sind tägliche, wöchentliche, monatliche und jährliche Lohnzahlungszeiträume berücksichtigt. Die Aufteilung von Jahresbeträgen auf unterjährige Lohnzahlungszeiträume sowie die Hochrechnung von Beträgen für unterjährige Lohnzahlungszeiträume auf Jahresbeträge wird entsprechend den in § 39b Absatz 2 Satz 9 EStG angegebenen Bruchteilen vorgenommen. Die Berechnung abweichender Lohnzahlungszeiträume - z. B. drei Tage - ist nicht möglich. In diesen Fällen ist die Steuer für den nächstkleineren Zeitraum zu ermitteln, hier z. B. Berechnung für alle drei Tage einzeln als Tageslohnsteuer. Bruchteile eines Cent werden entsprechend den Angaben im Programmablaufplan auf ganze Cent aufgerundet bzw. bleiben außer Ansatz.
2.2 Feldlängen
Das Format und die Länge der Parameter und internen Felder sind bei der Programmierung (Codierung) zu bestimmen, soweit sie sich nicht unmittelbar aus den Erläuterungen oder dem Programmablaufplan ergeben. Feldbeschreibungen ohne Stellenangaben beziehen sich auf Ganzzahlen, ansonsten sind die Nachkommastellen angegeben. Bei der Steuerberechnung werden Gleitkommafelder verwendet.
2.3 Symbole
Die im Programmablaufplan verwendeten Sinnbilder entsprechen der Zeichenschablone nach DIN 66001. Darüber hinaus bedeuten:
Tabelle in neuem Fenster öffnen
↓ | = Wert nach
unten abrunden (z. B. Euro ↓ = auf volle Euro abrunden) |
↑ | = Wert nach
oben aufrunden (z. B. Cent ↑ = auf volle Cent aufrunden) |
→ | =
„übertragen nach“ (Zuweisung) |
2.4 Kassenindividueller Zusatzbeitragssatz bei gesetzlich krankenversicherten Arbeitnehmern (ergänzende Erläuterungen zum BMF-Schreiben zur Vorsorgepauschale im Lohnsteuerabzugsverfahren vom , BStBl 2013 I S. 1532)
Beim Eingangsparameter KVZ ist Folgendes zu beachten:
Maßgeblich ist der für den Arbeitnehmer bei der Beitragsberechnung zu berücksichtigende kassenindividuelle Zusatzbeitragssatz. Der durchschnittliche Zusatzbeitragssatz ist unmaßgeblich. Es ist stets der volle Zusatzbeitragssatz einzutragen. Die Aufteilung in Arbeitnehmer- und Arbeitgeberanteil ist im Programmablauf umgesetzt. Bei der Berechnung der Lohnsteuer für sonstige Bezüge ist der am Ende des Kalendermonats des Zuflusses geltende Zusatzbeitragssatz maßgeblich (R 39b.6 LStR). Bei der Nachforderung von Lohnsteuer nach R 41c.3 Absatz 2 LStR oder im Rahmen der Lohnsteuer-Außenprüfung nach Ablauf des Kalenderjahres mittels Jahreslohnsteuerberechnung ist der zuletzt im jeweiligen Kalenderjahr geltende Zusatzbeitragssatz maßgeblich. Bei Entschädigungen im Sinne des § 24 Nummer 1 EStG, die nach § 39b Absatz 2 Satz 5 Nummer 3 Schlusssatz Halbsatz 1 EStG bei der Berechnung der Vorsorgepauschale außen vor bleiben, aber im Fall der regulären Besteuerung aus Vereinfachungsgründen nach R 39b.6 Absatz 5 Satz 2 LStR einbezogen werden können, ist der am Ende des Kalendermonats des Zuflusses geltende Zusatzbeitragssatz maßgeblich. Bei der Berechnung des Durchschnittssteuersatzes nach § 40 Absatz 1 EStG i.V.m. R 40.1 LStR kann der Arbeitgeber aus Vereinfachungsgründen beim Teilbetrag der Vorsorgepauschale für die gesetzliche Krankenversicherung den durchschnittlichen Zusatzbeitragssatz nach § 242a SGB V zugrunde legen. Bei bestimmten Personengruppen (vgl. § 242 Absatz 3 SGB V) ist bei der Beitragsberechnung der durchschnittliche Zusatzbeitragssatz nach § 242a SGB V maßgeblich; dies gilt für den Lohnsteuerabzug entsprechend. Für bestimmte Übergangszeiträume kann es bei dem Lohnsteuerabzug unterliegenden Versorgungsbezügen zu Abweichungen zwischen dem von der Krankenkasse festgesetzten Zusatzbeitragssatz und dem tatsächlich vom Arbeitgeber anzuwendenden Zusatzbeitragssatz kommen (vgl. § 248 SGB V). Hier ist der der Beitragsberechnung zugrunde liegende Zusatzbeitragssatz maßgeblich; der von der Krankenkasse (aktuell) festgesetzte Zusatzbeitragssatz ist unmaßgeblich. Vor dem Hintergrund, dass § 248 SGB V nicht für freiwillig versicherte Selbstzahler gilt, ist bei diesem Personenkreis der von der Krankenkasse (aktuell) festgesetzte Zusatzbeitragssatz ohne zeitliche Verzögerung zugrunde zu legen.
Auf den Ausschlusstatbestand für den Lohnsteuer-Jahresausgleich nach einer unterjährigen Änderung des Zusatzbeitragssatzes wird hingewiesen (vgl. § 42b Absatz 1 Satz 3 Nummer 5 EStG).
3. Schnittstellenkonventionen
Hat ein Rechenergebnis oder ein zu übertragendes Feld Dezimalstellen, die im Empfangsfeld nicht vorgesehen sind, und ist im Programmablaufplan nichts anderes angegeben, sind diese überschüssigen Dezimalstellen wegzulassen. Dies gilt jedoch nur für die im Programmablaufplan genannten Felder. Zwischenfelder, die durch die Programmierung oder die verwendete Programmiersprache notwendig werden, sind nicht zu runden.
3.1 Eingangsparameter
Die Plausibilität der Parameter wird im Programm nicht geprüft. Sie müssen daher in Vorprogrammen des Arbeitgebers abgesichert werden. Es kommen z. B. in Betracht:
Vorzeichenprüfung (z. B. darf der Wert in RE4 nicht negativ sein);
Prüfung auf gültigen Inhalt (z. B. Wert in LZZ nur 1, 2, 3 oder 4, Wert in ALTER1);
Prüfung von Eingangswerten im Verhältnis zu anderen Eingangswerten, z. B.:
VBEZ darf nicht größer als RE4 sein, da die Versorgungsbezüge im Bruttolohn enthalten sein müssen;
wenn STKL = 6 ist, darf die Eingabe von JHINZU und LZZHINZU nicht möglich sein;
das Faktorverfahren kommt nur in der Steuerklasse IV zur Anwendung;
neben dem Faktor darf kein Freibetrag eingetragen werden.
Es werden folgende Eingangsparameter benötigt:
Tabelle in neuem Fenster öffnen
Name | Bedeutung |
AF | 1, wenn die
Anwendung des Faktorverfahrens gewählt wurde (nur in Steuerklasse IV) |
AJAHR | Auf die
Vollendung des 64. Lebensjahres folgendes Kalenderjahr (erforderlich, wenn
ALTER1=1) |
ALTER1 | 1, wenn das
64. Lebensjahr vor Beginn des Kalenderjahres vollendet wurde, in dem der
Lohnzahlungszeitraum endet (§ 24a
EStG), sonst = 0 |
ENTSCH | In VKAPA und
VMT enthaltene Entschädigungen nach
§ 24 Nummer 1
EStG sowie tarifermäßigt zu besteuernde Vorteile bei
Vermögensbeteiligungen (§
19a Absatz 4 EStG) in Cent |
F | eingetragener
Faktor mit drei Nachkommastellen |
JFREIB | Jahresfreibetrag für die Ermittlung der Lohnsteuer für die
sonstigen Bezüge sowie für Vermögensbeteiligungen nach
§ 19a Absatz 1 und 4
EStG nach Maßgabe der elektronischen
Lohnsteuerabzugsmerkmale nach
§ 39e EStG
oder der Eintragung auf der Bescheinigung für den Lohnsteuerabzug
2024 in Cent (ggf. 0) |
JHINZU | Jahreshinzurechnungsbetrag für die Ermittlung der Lohnsteuer für
die sonstigen Bezüge sowie für Vermögensbeteiligungen nach
§ 19a Absatz 1 und 4
EStG nach Maßgabe der elektronischen
Lohnsteuerabzugsmerkmale nach
§ 39e EStG
oder der Eintragung auf der Bescheinigung für den Lohnsteuerabzug
2024 in Cent (ggf. 0) |
JRE4 | Voraussichtlicher Jahresarbeitslohn ohne sonstige Bezüge (d.h. auch
ohne Vergütung für mehrjährige Tätigkeit und ohne die zu besteuernden Vorteile
bei Vermögensbeteiligungen,
§ 19a Absatz 4
EStG) in Cent. Anmerkung: Die Eingabe dieses Feldes (ggf.
0) ist erforderlich bei Eingaben zu sonstigen Bezügen (Felder SONSTB, VMT oder
VKAPA). |
Sind in einem
vorangegangenen Abrechnungszeitraum bereits sonstige Bezüge gezahlt worden, so
sind sie dem voraussichtlichen Jahresarbeitslohn hinzuzurechnen. Gleiches gilt
für zu besteuernde Vorteile bei Vermögensbeteiligungen (§ 19a Absatz 4 EStG).
Vergütungen für mehrjährige Tätigkeit aus einem vorangegangenen
Abrechnungszeitraum werden in voller Höhe hinzugerechnet. | |
JRE4ENT | In JRE4
enthaltene Entschädigungen nach
§ 24 Nummer 1
EStG und zu besteuernde Vorteile bei
Vermögensbeteiligungen (§
19a Absatz 4 EStG in Cent |
JVBEZ | In JRE4
enthaltene Versorgungsbezüge in Cent (ggf. 0) |
KRV | Merker für
die Vorsorgepauschale |
0 = der
Arbeitnehmer ist in der gesetzlichen Rentenversicherung oder einer
berufsständischen Versorgungseinrichtung pflichtversichert oder bei Befreiung
von der Versicherungspflicht freiwillig versichert; es gilt die allgemeine
Beitragsbemessungsgrenze (BBG West) | |
1 = der
Arbeitnehmer ist in der gesetzlichen Rentenversicherung oder einer
berufsständischen Versorgungseinrichtung pflichtversichert oder bei Befreiung
von der Versicherungspflicht freiwillig versichert; es gilt die
Beitragsbemessungsgrenze Ost (BBG Ost) | |
2 = wenn
nicht 0 oder 1 | |
KVZ | Kassenindividueller Zusatzbeitragssatz bei einem gesetzlich
krankenversicherten Arbeitnehmer in Prozent (bspw. 1,60 für 1,60 %) mit 2
Dezimalstellen. Es ist der volle Zusatzbeitragssatz anzugeben. Die Aufteilung
in Arbeitnehmer- und Arbeitgeberanteil erfolgt im Programmablauf. |
Siehe i.Ü.
auch Erläuterungen unter Pkt. 2.4. | |
LZZ | Lohnzahlungszeitraum: |
1 = Jahr | |
2 =
Monat | |
3 =
Woche | |
4 = Tag | |
LZZFREIB | Der als
elektronisches Lohnsteuerabzugsmerkmal für den Arbeitgeber nach
§ 39e EStG
festgestellte oder in der Bescheinigung für den Lohnsteuerabzug
2024 eingetragene Freibetrag für den
Lohnzahlungszeitraum in Cent |
LZZHINZU | Der als
elektronisches Lohnsteuerabzugsmerkmal für den Arbeitgeber nach
§ 39e EStG
festgestellte oder in der Bescheinigung für den Lohnsteuerabzug
2024 eingetragene Hinzurechnungsbetrag für den
Lohnzahlungszeitraum in Cent |
MBV | Nicht zu
besteuernde Vorteile bei Vermögensbeteiligungen (§ 19a Absatz 1 Satz 4 EStG)
in Cent |
PKPV | Dem
Arbeitgeber mitgeteilte Beiträge des Arbeitnehmers für eine private
Basiskranken- bzw. Pflege-Pflichtversicherung im Sinne des
§ 10 Absatz 1 Nummer 3 EStG in Cent; der
Wert ist unabhängig vom Lohnzahlungszeitraum immer als Monatsbetrag
anzugeben |
PKV | 0 =
gesetzlich krankenversicherte Arbeitnehmer |
1 =
ausschließlich privat krankenversicherte Arbeitnehmer ohne
Arbeitgeberzuschuss | |
2 =
ausschließlich privat krankenversicherte Arbeitnehmer mit
Arbeitgeberzuschuss | |
PVS | 1, wenn bei
der sozialen Pflegeversicherung die Besonderheiten in Sachsen zu
berücksichtigen sind bzw. zu berücksichtigen wären |
PVZ | 1, wenn der
Arbeitnehmer den Zuschlag zur sozialen Pflegeversicherung zu zahlen hat |
R | Religionsgemeinschaft des Arbeitnehmers lt. elektronischer
Lohnsteuerabzugsmerkmale oder der Bescheinigung für den Lohnsteuerabzug
2024 (bei keiner Religionszugehörigkeit = 0) |
RE4 | Steuerpflichtiger Arbeitslohn für den Lohnzahlungszeitraum vor
Berücksichtigung des Versorgungsfreibetrags und des Zuschlags zum
Versorgungsfreibetrag, des Altersentlastungsbetrags und des als elektronisches
Lohnsteuerabzugsmerkmal festgestellten oder in der Bescheinigung für den
Lohnsteuerabzug 2024 für den Lohnzahlungszeitraum
eingetragenen Freibetrags bzw. Hinzurechnungsbetrags in Cent |
SONSTB | Sonstige
Bezüge (ohne Vergütung aus mehrjähriger Tätigkeit) einschließlich nicht
tarifermäßigt zu besteuernde Vorteile bei Vermögensbeteiligungen und Sterbegeld
bei Versorgungsbezügen sowie Kapitalauszahlungen/Abfindungen, soweit es sich
nicht um Bezüge für mehrere Jahre handelt, in Cent (ggf. 0) |
SONSTENT | In SONSTB
enthaltene Entschädigungen nach
§ 24 Nummer 1
EStG sowie nicht tarifermäßigt zu besteuernde Vorteile bei
Vermögensbeteiligungen in Cent |
STERBE | Sterbegeld
bei Versorgungsbezügen sowie Kapitalauszahlungen/Abfindungen, soweit es sich
nicht um Bezüge für mehrere Jahre handelt (in SONSTB enthalten), in Cent |
STKL | Steuerklasse: |
1 = I | |
2 = II | |
3 = III | |
4 = IV | |
5 = V | |
6 = VI | |
VBEZ | In RE4
enthaltene Versorgungsbezüge in Cent (ggf. 0) ggf. unter Berücksichtigung einer
geänderten Bemessungsgrundlage nach
§ 19 Absatz 2 Satz 10 und 11 EStG |
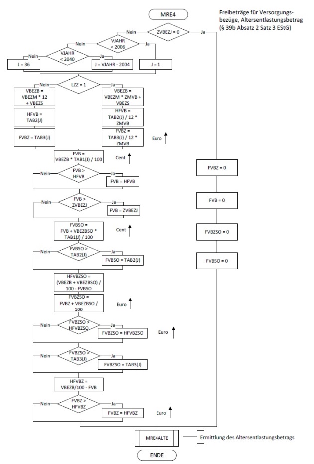
VBEZM | Versorgungsbezug im Januar 2005 bzw. für den ersten vollen Monat,
wenn der Versorgungsbezug erstmalig nach Januar 2005 gewährt wurde, in
Cent |
VBEZS | Voraussichtliche Sonderzahlungen von Versorgungsbezügen im
Kalenderjahr des Versorgungsbeginns bei Versorgungsempfängern ohne Sterbegeld,
Kapitalauszahlungen/Abfindungen in Cent |
VBS | In SONSTB
enthaltene Versorgungsbezüge einschließlich Sterbegeld in Cent (ggf. 0) |
VJAHR | Jahr, in dem
der Versorgungsbezug erstmalig gewährt wurde; werden mehrere Versorgungsbezüge
gezahlt, wird aus Vereinfachungsgründen für die Berechnung das Jahr des
ältesten erstmaligen Bezugs herangezogen; auf die Möglichkeit der getrennten
Abrechnung verschiedenartiger Bezüge (§ 39e Absatz 5a
EStG) wird im Übrigen verwiesen |
VKAPA | Entschädigungen/Kapitalauszahlungen/Abfindungen/Nachzahlungen bei
Versorgungsbezügen für mehrere Jahre in Cent (ggf. 0) |
VMT | Entschädigungen und Vergütung für mehrjährige Tätigkeit sowie
tarifermäßigt zu besteuernde Vorteile bei Vermögensbeteiligungen
(§ 19a
Absatz 4 Satz 2 EStG) ohne Kapitalauszahlungen und ohne
Abfindungen bei Versorgungsbezügen in Cent (ggf. 0) |
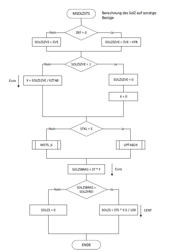
ZKF | Zahl der
Freibeträge für Kinder (eine Dezimalstelle, nur bei Steuerklassen I, II, III
und IV) |
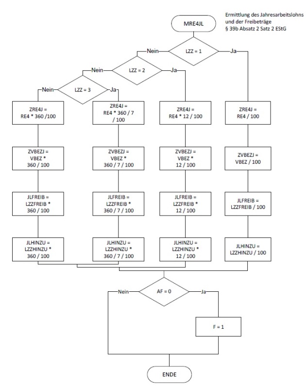
ZMVB | Zahl der
Monate, für die im Kalenderjahr Versorgungsbezüge gezahlt werden [nur
erforderlich bei Jahresberechnung (LZZ = 1)] |
3.2 Ausgangsparameter
Als Ergebnis stellt das Programm folgende Ausgangsparameter zur Verfügung:
Tabelle in neuem Fenster öffnen
Name | Bedeutung |
BK | Bemessungsgrundlage für die Kirchenlohnsteuer in Cent |
BKS | Bemessungsgrundlage der sonstigen Bezüge (ohne Vergütung für
mehrjährige Tätigkeit) für die Kirchenlohnsteuer in Cent. |
Hinweis:
Negativbeträge, die aus nicht zu besteuernden Vorteilen bei
Vermögensbeteiligungen (§ 19a Absatz 1 Satz 4 EStG) resultieren,
mindern BK (maximal bis 0). Der Sonderausgabenabzug für tatsächlich erbrachte
Vorsorgeaufwendungen im Rahmen der Veranlagung zur Einkommensteuer bleibt
unberührt. | |
BKV | Bemessungsgrundlage der Vergütung für mehrjährige Tätigkeit und der
tarifermäßigt zu besteuernden Vorteile bei Vermögensbeteiligungen für die
Kirchenlohnsteuer in Cent |
LSTLZZ | Für den
Lohnzahlungszeitraum einzubehaltende Lohnsteuer in Cent |
SOLZLZZ | Für den
Lohnzahlungszeitraum einzubehaltender Solidaritätszuschlag in Cent |
SOLZS | Solidaritätszuschlag für sonstige Bezüge (ohne Vergütung für
mehrjährige Tätigkeit in Cent. |
Hinweis:
Negativbeträge, die aus nicht zu besteuernden Vorteilen bei
Vermögensbeteiligungen (§ 19a Absatz 1 Satz 4 EStG) resultieren,
mindern SOLZLZZ (maximal bis 0). Der Sonderausgabenabzug für tatsächlich
erbrachte Vorsorgeaufwendungen im Rahmen der Veranlagung zur Einkommensteuer
bleibt unberührt. | |
SOLZV | Solidaritätszuschlag für die Vergütung für mehrjährige Tätigkeit
und der tarifermäßigt zu besteuernden Vorteile bei Vermögensbeteiligungen in
Cent |
STS | Lohnsteuer
für sonstige Bezüge (ohne Vergütung für mehrjährige Tätigkeit und ohne
tarifermäßigt zu besteuernde Vorteile bei Vermögensbeteiligungen) in Cent |
Hinweis:
Negativbeträge, die aus nicht zu besteuernden Vorteilen bei
Vermögensbeteiligungen (§ 19a Absatz 1 Satz 4 EStG) resultieren,
mindern LSTLZZ (maximal bis 0). Der Sonderausgabenabzug für tatsächlich
erbrachte Vorsorgeaufwendungen im Rahmen der Veranlagung zur Einkommensteuer
bleibt unberührt. | |
STV | Lohnsteuer
für die Vergütung für mehrjährige Tätigkeit und der tarifermäßigt zu
besteuernden Vorteile bei Vermögensbeteiligungen in Cent |
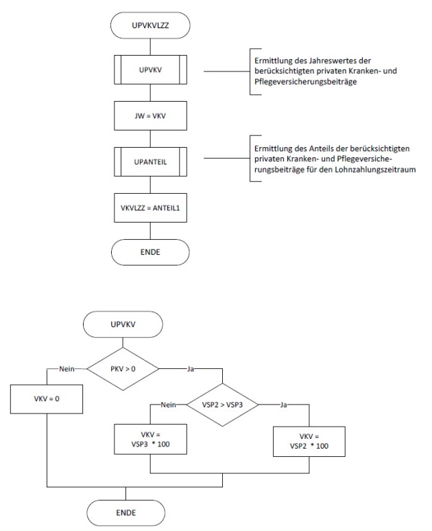
VKVLZZ | Für den
Lohnzahlungszeitraum berücksichtigte Beiträge des Arbeitnehmers zur privaten
Basis-Krankenversicherung und privaten Pflege-Pflichtversicherung (ggf. auch
die Mindestvorsorgepauschale) in Cent beim laufenden Arbeitslohn. Für Zwecke
der Lohnsteuerbescheinigung sind die einzelnen Ausgabewerte außerhalb des
eigentlichen Lohnsteuerberechnungsprogramms zu addieren; hinzuzurechnen sind
auch die Ausgabewerte VKVSONST. |
VKVSONST | Für den
Lohnzahlungszeitraum berücksichtigte Beiträge des Arbeitnehmers zur privaten
Basis-Krankenversicherung und privaten Pflege-Pflichtversicherung (ggf. auch
die Mindestvorsorgepauschale) in Cent bei sonstigen Bezügen. Der Ausgabewert
kann auch negativ sein. Für tarifermäßigt zu besteuernde Vergütungen für
mehrjährige Tätigkeiten enthält der PAP keinen entsprechenden Ausgabewert. |
3.3 Ausgangsparameter DBA
Zusätzlich stellt das Programm Ausgangsparameter zur Verfügung, die für die Ermittlung der Lohnsteuer unter Berücksichtigung von Doppelbesteuerungsabkommen (DBA) mittels DBA-PAP benötigt werden. Soweit eine Kompatibilität des Programms mit der Lohnsteuerermittlung nach DBA nicht gegeben sein soll, sind die Parameter zumindest als interne Felder zu definieren.
Tabelle in neuem Fenster öffnen
Name | Bedeutung |
VFRB | Verbrauchter
Freibetrag bei Berechnung des laufenden Arbeitslohns, in Cent |
VFRBS1 | Verbrauchter
Freibetrag bei Berechnung des voraussichtlichen Jahresarbeitslohns, in
Cent |
VFRBS2 | Verbrauchter
Freibetrag bei Berechnung der sonstigen Bezüge, in Cent |
WVFRB | Für die
weitergehende Berücksichtigung des Steuerfreibetrags nach dem
DBA Türkei verfügbares ZVE
über dem Grundfreibetrag bei der Berechnung des laufenden Arbeitslohns, in
Cent |
WVFRBM | Für die
weitergehende Berücksichtigung des Steuerfreibetrags nach dem
DBA Türkei verfügbares ZVE
über dem Grundfreibetrag bei der Berechnung der sonstigen Bezüge, in Cent |
WVFRBO | Für die
weitergehende Berücksichtigung des Steuerfreibetrags nach dem
DBA Türkei verfügbares ZVE
über dem Grundfreibetrag bei der Berechnung des voraussichtlichen
Jahresarbeitslohns, in Cent |
4. Interne Felder
Das Programm verwendet intern folgende Felder (wenn ggf. solche Felder im Umfeld des Programms verwendet werden sollen, können sie als Ausgangsparameter behandelt werden, soweit sie nicht während des Programmdurchlaufs noch verändert wurden). Die internen Felder müssen vor Aufruf des Programms gelöscht werden:
Tabelle in neuem Fenster öffnen
Name | Bedeutung |
ALTE | Altersentlastungsbetrag in Euro, Cent (2 Dezimalstellen) |
ANP | Arbeitnehmer-Pauschbetrag/Werbungskosten-Pauschbetrag in Euro |
ANTEIL1 | Auf den
Lohnzahlungszeitraum entfallender Anteil von Jahreswerten auf ganze Cent
abgerundet |
BBGKVPV
BBGRV | Beitragsbemessungsgrenze in der gesetzlichen Krankenversicherung
und der sozialen Pflegeversicherung in Euro Allgemeine Beitragsbemessungsgrenze
in der allgemeinen Rentenversicherung in Euro |
BMG | Bemessungsgrundlage für Altersentlastungsbetrag in Euro, Cent (2
Dezimalstellen) |
DIFF | Differenz
zwischen ST1 und ST2 in Euro |
EFA | Entlastungsbetrag für Alleinerziehende in Euro |
FVB | Versorgungsfreibetrag in Euro, Cent (2 Dezimalstellen) |
FVBSO | Versorgungsfreibetrag in Euro, Cent (2 Dezimalstellen) für die
Berechnung der Lohnsteuer für den sonstigen Bezug |
FVBZ | Zuschlag zum
Versorgungsfreibetrag in Euro |
FVBZSO | Zuschlag zum
Versorgungsfreibetrag in Euro für die Berechnung der Lohnsteuer beim sonstigen
Bezug |
GFB | Grundfreibetrag
in Euro |
HBALTE | Maximaler
Altersentlastungsbetrag in Euro |
HFVB | Maßgeblicher
maximaler Versorgungsfreibetrag in Euro |
HFVBZ | Maßgeblicher
maximaler Zuschlag zum Versorgungsfreibetrag in Euro, Cent (2
Dezimalstellen) |
HFVBZSO | Maßgeblicher
maximaler Zuschlag zum Versorgungsfreibetrag in Euro, Cent (2 Dezimalstellen)
für die Berechnung der Lohnsteuer für den sonstigen Bezug |
HOCH | Zwischenfeld zu
X für die Berechnung der Steuer nach
§ 39b
Absatz 2 Satz 7 EStG in Euro |
J | Nummer der
Tabellenwerte für Versorgungsparameter |
JBMG | Jahressteuer
nach
§ 51a EStG,
aus der Solidaritätszuschlag und Bemessungsgrundlage für die Kirchenlohnsteuer
ermittelt werden, in Euro |
JLFREIB | Auf einen
Jahreslohn hochgerechneter LZZFREIB in Euro, Cent (2 Dezimalstellen) |
JLHINZU | Auf einen
Jahreslohn hochgerechneter LZZHINZU in Euro, Cent (2 Dezimalstellen) |
JW | Jahreswert,
dessen Anteil für einen Lohnzahlungszeitraum in UPANTEIL errechnet werden soll,
in Cent |
K | Nummer der
Tabellenwerte für Parameter bei Altersentlastungsbetrag |
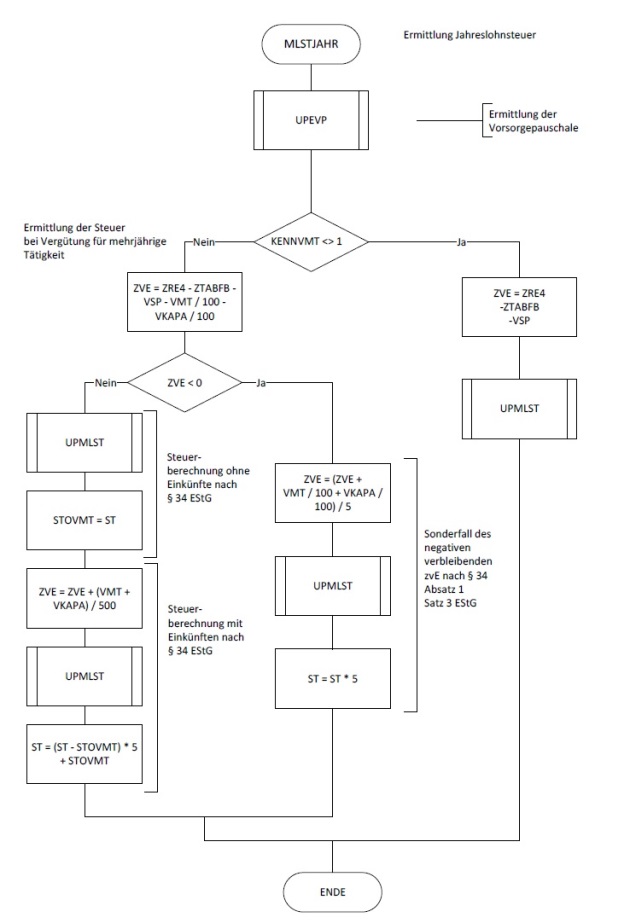
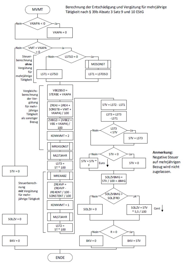
KENNVMT | Merker für
Berechnung Lohnsteuer für mehrjährige Tätigkeit |
0 = normale
Steuerberechnung | |
1 =
Steuerberechnung für mehrjährige Tätigkeit | |
2 = Ermittlung
der Vorsorgepauschale ohne Entschädigungen i.S.d.
§ 24 Nummer 1
EStG | |
KFB | Summe der
Freibeträge für Kinder in Euro |
KVSATZAG | Beitragssatz
des Arbeitgebers zur Krankenversicherung unter Berücksichtigung des
durchschnittlichen Zusatzbeitragssatzes für die Ermittlung des
Arbeitgeberzuschusses (5 Dezimalstellen) |
KVSATZAN | Beitragssatz
des Arbeitnehmers zur Krankenversicherung (5 Dezimalstellen) |
KZTAB | Kennzahl für
die Einkommensteuer-Tarifarten: |
1 =
Grundtarif | |
2 =
Splittingverfahren | |
LSTJAHR | Jahreslohnsteuer in Euro |
LST1, LST2,
LST3, LSTOSO, LSTSO | Zwischenfelder der Jahreslohnsteuer in Cent |
MIST | Mindeststeuer
für die Steuerklassen V und VI in Euro |
PVSATZAG | Beitragssatz
des Arbeitgebers zur Pflegeversicherung (6 Dezimalstellen) |
PVSATZAN | Beitragssatz
des Arbeitnehmers zur Pflegeversicherung (6 Dezimalstellen) |
RVSATZAN | Beitragssatz
des Arbeitnehmers in der allgemeinen gesetzlichen Rentenversicherung (4
Dezimalstellen) |
RW | Rechenwert in
Gleitkommadarstellung |
SAP | Sonderausgaben-Pauschbetrag in Euro |
SOLZFREI | Freigrenze für
den Solidaritätszuschlag in Euro |
SOLZJ | Solidaritätszuschlag auf die Jahreslohnsteuer in Euro, Cent (2
Dezimalstellen) |
SOLZMIN | Zwischenwert
für den Solidaritätszuschlag auf die Jahreslohnsteuer in Euro, Cent (2
Dezimalstellen) |
SOLZSBMG | Bemessungsgrundlage des Solidaritätszuschlags zur Prüfung der
Freigrenze beim Solidaritätszuschlag für sonstige Bezüge (ohne Vergütung für
mehrjährige Tätigkeit) in Euro |
SOLZSZVE | Zu
versteuerndes Einkommen für die Ermittlung der Bemessungsgrundlage des
Solidaritätszuschlags zur Prüfung der Freigrenze beim Solidaritätszuschlag für
sonstige Bezüge (ohne Vergütung für mehrjährige Tätigkeit) in Euro, Cent (2
Dezimalstellen) |
SOLZVBMG | Bemessungsgrundlage des Solidaritätszuschlags für die Prüfung der
Freigrenze beim Solidaritätszuschlag für die Vergütung für mehrjährige
Tätigkeit in Euro |
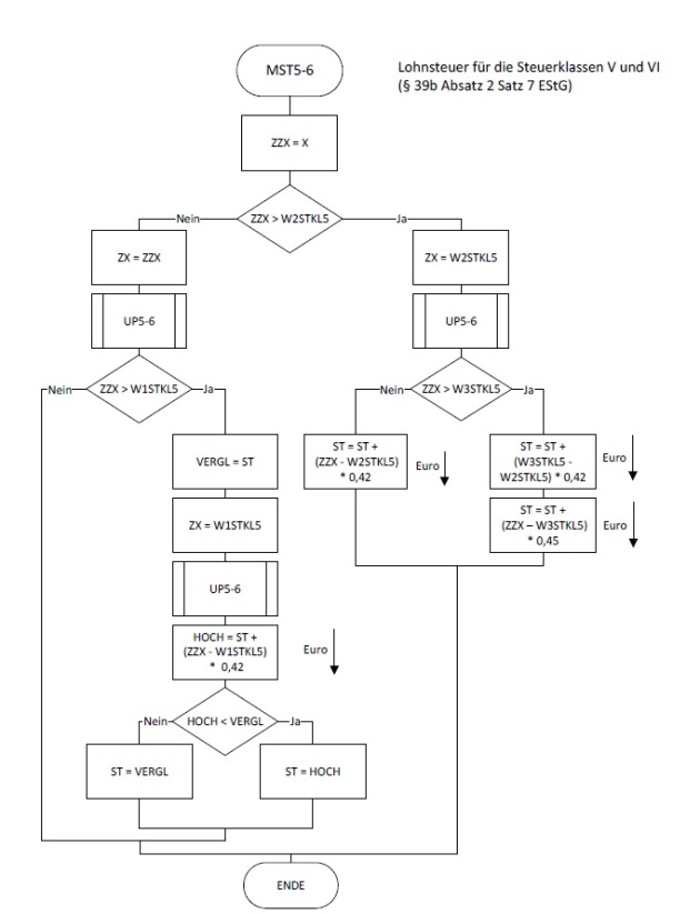
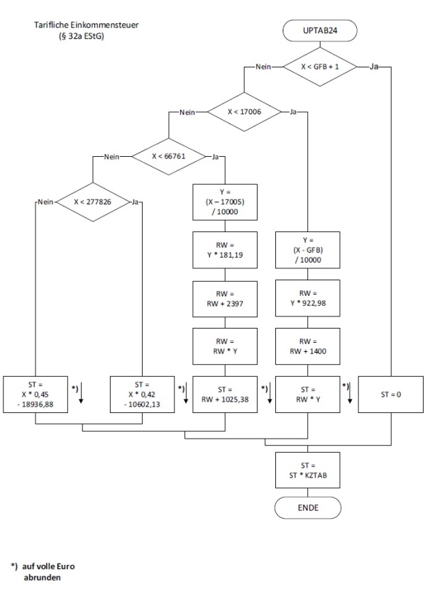
ST | Tarifliche
Einkommensteuer in Euro |
ST1 | Tarifliche
Einkommensteuer auf das 1,25-fache ZX in Euro |
ST2 | Tarifliche
Einkommensteuer auf das 0,75-fache ZX in Euro |
STOVMT | Zwischenfeld
zur Ermittlung der Steuer auf Vergütungen für mehrjährige Tätigkeit in
Euro |
TAB1 | Tabelle für die
Prozentsätze des Versorgungsfreibetrags |
TAB2 | Tabelle für die
Höchstbeträge des Versorgungsfreibetrags |
TAB3 | Tabelle für die
Zuschläge zum Versorgungsfreibetrag |
TAB4 | Tabelle für die
Prozentsätze des Altersentlastungsbetrags |
TAB5 | Tabelle für die
Höchstbeträge des Altersentlastungsbetrags |
VBEZB | Bemessungsgrundlage für den Versorgungsfreibetrag in Cent |
VBEZBSO | Bemessungsgrundlage für den Versorgungsfreibetrag in Cent für den
sonstigen Bezug |
VERGL | Zwischenfeld zu
X für die Berechnung der Steuer nach
§ 39b
Absatz 2 Satz 7 EStG in Euro |
VHB | Höchstbetrag
der Mindestvorsorgepauschale für die Kranken- und Pflegeversicherung in Euro,
Cent (2 Dezimalstellen) |
VKV | Jahreswert der
berücksichtigten Beiträge zur privaten Basis-Krankenversicherung und privaten
Pflege-Pflichtversicherung (ggf. auch die Mindestvorsorgepauschale) in
Cent |
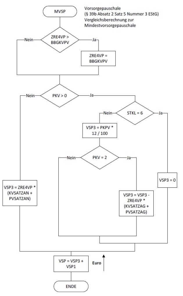
VSP | Vorsorgepauschale mit Teilbeträgen für die Rentenversicherung sowie
die gesetzliche Kranken- und soziale Pflegeversicherung nach fiktiven Beträgen
oder ggf. für die private Basiskrankenversicherung und private
Pflege-Pflichtversicherung in Euro, Cent (2 Dezimalstellen) |
VSPN | Vorsorgepauschale mit Teilbeträgen für die Rentenversicherung sowie
der Mindestvorsorgepauschale für die Kranken- und Pflegeversicherung in Euro,
Cent (2 Dezimalstellen) |
VSP1 | Zwischenwert 1
bei der Berechnung der Vorsorgepauschale in Euro, Cent (2 Dezimalstellen) |
VSP2 | Zwischenwert 2
bei der Berechnung der Vorsorgepauschale in Euro, Cent (2 Dezimalstellen) |
VSP3 | Vorsorgepauschale mit Teilbeträgen für die gesetzliche Kranken-und
soziale Pflegeversicherung nach fiktiven Beträgen oder ggf. für die private
Basiskrankenversicherung und private Pflege-Pflichtversicherung in Euro, Cent
(2 Dezimalstellen) |
W1STKL5 | Erster
Grenzwert in Steuerklasse V/VI in Euro |
W2STKL5 | Zweiter
Grenzwert in Steuerklasse V/VI in Euro |
W3STKL5 | Dritter
Grenzwert in Steuerklasse V/VI in Euro |
X | Zu
versteuerndes Einkommen gem.
§ 32a Absatz 1 und 5
EStG in Euro, Cent (2 Dezimalstellen) |
Y | Gem.
§ 32a Absatz 1
EStG (6 Dezimalstellen) |
ZRE4 | Auf einen
Jahreslohn hochgerechnetes RE4 in Euro, Cent (2 Dezimalstellen) nach Abzug der
Freibeträge nach
§ 39b
Absatz 2 Satz 3 und 4 EStG |
ZRE4J | Auf einen
Jahreslohn hochgerechnetes RE4 in Euro, Cent (2 Dezimalstellen) |
ZRE4VP | Auf einen
Jahreslohn hochgerechnetes RE4, ggf. nach Abzug der Entschädigungen i.S.d.
§ 24 Nummer 1
EStG in Euro, Cent (2 Dezimalstellen) |
ZTABFB | Feste
Tabellenfreibeträge (ohne Vorsorgepauschale) in Euro, Cent (2
Dezimalstellen) |
ZVBEZ | Auf einen
Jahreslohn hochgerechnetes VBEZ abzüglich FVB in Euro, Cent (2
Dezimalstellen) |
ZVBEZJ | Auf einen
Jahreslohn hochgerechnetes VBEZ in Euro, Cent (2 Dezimalstellen) |
ZVE | Zu
versteuerndes Einkommen in Euro, Cent (2 Dezimalstellen) |
ZX | Zwischenfeld zu
X für die Berechnung der Steuer nach
§ 39b
Absatz 2 Satz 7 EStG in Euro |
ZZX | Zwischenfeld zu
X für die Berechnung der Steuer nach
§ 39b
Absatz 2 Satz 7 EStG in Euro |
5. Programmablaufplan 2024


























Tabelle in neuem Fenster öffnen
Jahresbruttolohn (in Euro) | Jahreslohnsteuer 2024 (in Euro) in
Steuerklasse [3] | |||||
I | II | III | IV | V | VI | |
5.000 | 0 | 0 | 0 | 0 | 373 | 550 |
7.500 | 0 | 0 | 0 | 0 | 649 | 826 |
10.000 | 0 | 0 | 0 | 0 | 924 | 1.101 |
12.500 | 0 | 0 | 0 | 0 | 1.199 | 1.377 |
15.000 | 0 | 0 | 0 | 0 | 1.475 | 1.652 |
17.500 | 165 | 0 | 0 | 165 | 1.778 | 2.150 |
20.000 | 550 | 0 | 0 | 550 | 2.516 | 3.048 |
22.500 | 990 | 169 | 0 | 990 | 3.361 | 3.893 |
25.000 | 1.478 | 533 | 0 | 1.478 | 4.207 | 4.739 |
27.500 | 1.982 | 974 | 0 | 1.982 | 5.053 | 5.585 |
30.000 | 2.501 | 1.466 | 0 | 2.501 | 5.899 | 6.420 |
32.500 | 3.033 | 1.973 | 250 | 3.033 | 6.686 | 7.146 |
35.000 | 3.581 | 2.495 | 584 | 3.581 | 7.422 | 7.900 |
37.500 | 4.144 | 3.032 | 954 | 4.144 | 8.190 | 8.686 |
40.000 | 4.721 | 3.583 | 1.360 | 4.721 | 8.986 | 9.500 |
42.500 | 5.313 | 4.150 | 1.804 | 5.313 | 9.810 | 10.338 |
45.000 | 5.919 | 4.732 | 2.284 | 5.919 | 10.652 | 11.184 |
47.500 | 6.541 | 5.328 | 2.774 | 6.541 | 11.498 | 12.030 |
50.000 | 7.177 | 5.940 | 3.270 | 7.177 | 12.344 | 12.875 |
52.500 | 7.827 | 6.566 | 3.776 | 7.827 | 13.189 | 13.721 |
55.000 | 8.492 | 7.208 | 4.288 | 8.492 | 14.035 | 14.567 |
57.500 | 9.172 | 7.864 | 4.806 | 9.172 | 14.881 | 15.413 |
60.000 | 9.867 | 8.535 | 5.334 | 9.867 | 15.727 | 16.259 |
62.500 | 10.591 | 9.234 | 5.878 | 10.591 | 16.589 | 17.121 |
65.000 | 11.407 | 10.019 | 6.488 | 11.407 | 17.542 | 18.073 |
67.500 | 12.243 | 10.822 | 7.108 | 12.243 | 18.494 | 19.026 |
70.000 | 13.097 | 11.644 | 7.736 | 13.097 | 19.446 | 19.978 |
72.500 | 13.969 | 12.485 | 8.374 | 13.969 | 20.399 | 20.931 |
75.000 | 14.861 | 13.344 | 9.022 | 14.861 | 21.351 | 21.883 |
77.500 | 15.771 | 14.222 | 9.678 | 15.771 | 22.304 | 22.835 |
80.000 | 16.699 | 15.119 | 10.346 | 16.699 | 23.256 | 23.787 |
82.500 | 17.646 | 16.034 | 11.020 | 17.646 | 24.208 | 24.740 |
85.000 | 18.598 | 16.968 | 11.706 | 18.598 | 25.160 | 25.692 |
87.500 | 19.550 | 17.917 | 12.400 | 19.550 | 26.113 | 26.645 |
90.000 | 20.503 | 18.870 | 13.102 | 20.503 | 27.065 | 27.597 |
92.500 | 21.529 | 19.897 | 13.872 | 21.529 | 28.092 | 28.624 |
95.000 | 22.579 | 20.947 | 14.668 | 22.579 | 29.142 | 29.674 |
97.500 | 23.629 | 21.997 | 15.478 | 23.629 | 30.192 | 30.724 |
100.000 | 24.679 | 23.047 | 16.298 | 24.679 | 31.242 | 31.774 |
Allgemeine Lohnsteuer ist die Lohnsteuer, die für einen Arbeitnehmer zu erheben ist, der in allen Sozialversicherungszweigen versichert ist.
Tabelle in neuem Fenster öffnen
Besondere maschinelle Jahreslohnsteuer 2024
(Prüftabelle) [4] | ||||||
Jahresbruttolohn (in Euro) | Jahreslohnsteuer 2024 (in Euro) in Steuerklasse | |||||
I | II | III | IV | V | VI | |
5.000 | 0 | 0 | 0 | 0 | 438 | 616 |
7.500 | 0 | 0 | 0 | 0 | 746 | 924 |
10.000 | 0 | 0 | 0 | 0 | 1.054 | 1.232 |
12.500 | 0 | 0 | 0 | 0 | 1.362 | 1.540 |
15.000 | 47 | 0 | 0 | 47 | 1.670 | 1.848 |
17.500 | 450 | 0 | 0 | 450 | 2.302 | 2.833 |
20.000 | 984 | 144 | 0 | 984 | 3.352 | 3.883 |
22.500 | 1.593 | 596 | 0 | 1.593 | 4.402 | 4.933 |
25.000 | 2.225 | 1.162 | 0 | 2.225 | 5.452 | 5.983 |
27.500 | 2.879 | 1.778 | 2 | 2.879 | 6.480 | 6.934 |
30.000 | 3.556 | 2.416 | 382 | 3.556 | 7.386 | 7.866 |
32.500 | 4.256 | 3.077 | 820 | 4.256 | 8.340 | 8.842 |
35.000 | 4.978 | 3.761 | 1.314 | 4.978 | 9.342 | 9.864 |
37.500 | 5.723 | 4.467 | 1.866 | 5.723 | 10.380 | 10.912 |
40.000 | 6.490 | 5.196 | 2.466 | 6.490 | 11.430 | 11.962 |
42.500 | 7.281 | 5.948 | 3.078 | 7.281 | 12.480 | 13.012 |
45.000 | 8.093 | 6.722 | 3.702 | 8.093 | 13.530 | 14.062 |
47.500 | 8.929 | 7.519 | 4.338 | 8.929 | 14.580 | 15.112 |
50.000 | 9.787 | 8.338 | 4.984 | 9.787 | 15.630 | 16.162 |
52.500 | 10.668 | 9.181 | 5.642 | 10.668 | 16.680 | 17.212 |
55.000 | 11.571 | 10.045 | 6.312 | 11.571 | 17.730 | 18.262 |
57.500 | 12.497 | 10.933 | 6.992 | 12.497 | 18.780 | 19.312 |
60.000 | 13.446 | 11.843 | 7.684 | 13.446 | 19.830 | 20.362 |
62.500 | 14.418 | 12.776 | 8.388 | 14.418 | 20.880 | 21.412 |
65.000 | 15.412 | 13.731 | 9.102 | 15.412 | 21.930 | 22.462 |
67.500 | 16.428 | 14.709 | 9.828 | 16.428 | 22.980 | 23.512 |
70.000 | 17.468 | 15.710 | 10.566 | 17.468 | 24.030 | 24.562 |
72.500 | 18.518 | 16.734 | 11.314 | 18.518 | 25.080 | 25.612 |
75.000 | 19.568 | 17.778 | 12.074 | 19.568 | 26.130 | 26.662 |
77.500 | 20.618 | 18.828 | 12.846 | 20.618 | 27.180 | 27.712 |
80.000 | 21.668 | 19.878 | 13.628 | 21.668 | 28.230 | 28.762 |
82.500 | 22.718 | 20.928 | 14.422 | 22.718 | 29.280 | 29.812 |
85.000 | 23.768 | 21.978 | 15.228 | 23.768 | 30.330 | 30.862 |
87.500 | 24.818 | 23.028 | 16.044 | 24.818 | 31.380 | 31.912 |
90.000 | 25.868 | 24.078 | 16.872 | 25.868 | 32.430 | 32.962 |
92.500 | 26.918 | 25.128 | 17.710 | 26.918 | 33.480 | 34.012 |
95.000 | 27.968 | 26.178 | 18.562 | 27.968 | 34.530 | 35.062 |
97.500 | 29.018 | 27.228 | 19.424 | 29.018 | 35.580 | 36.112 |
100.000 | 30.068 | 28.278 | 20.296 | 30.068 | 36.630 | 37.162 |
Besondere Lohnsteuer ist die Lohnsteuer, die für einen Arbeitnehmer zu erheben ist, der in keinem Sozialversicherungszweig versichert und privat kranken- und pflegeversichert ist sowie dem Arbeitgeber keine Basiskranken- und Pflege-Pflichtversicherungsbeiträge mitgeteilt hat.
BMF v. - IV C 5 - S
2361/19/10008 :010
Auf diese Anweisung wird Bezug genommen in folgenden Verwaltungsanweisungen:
Fundstelle(n):
BStBl 2023 I Seite 1879
EStB 2023 S. 471 Nr. 12
DAAAJ-48700